HOME   LIST
‹–   –›

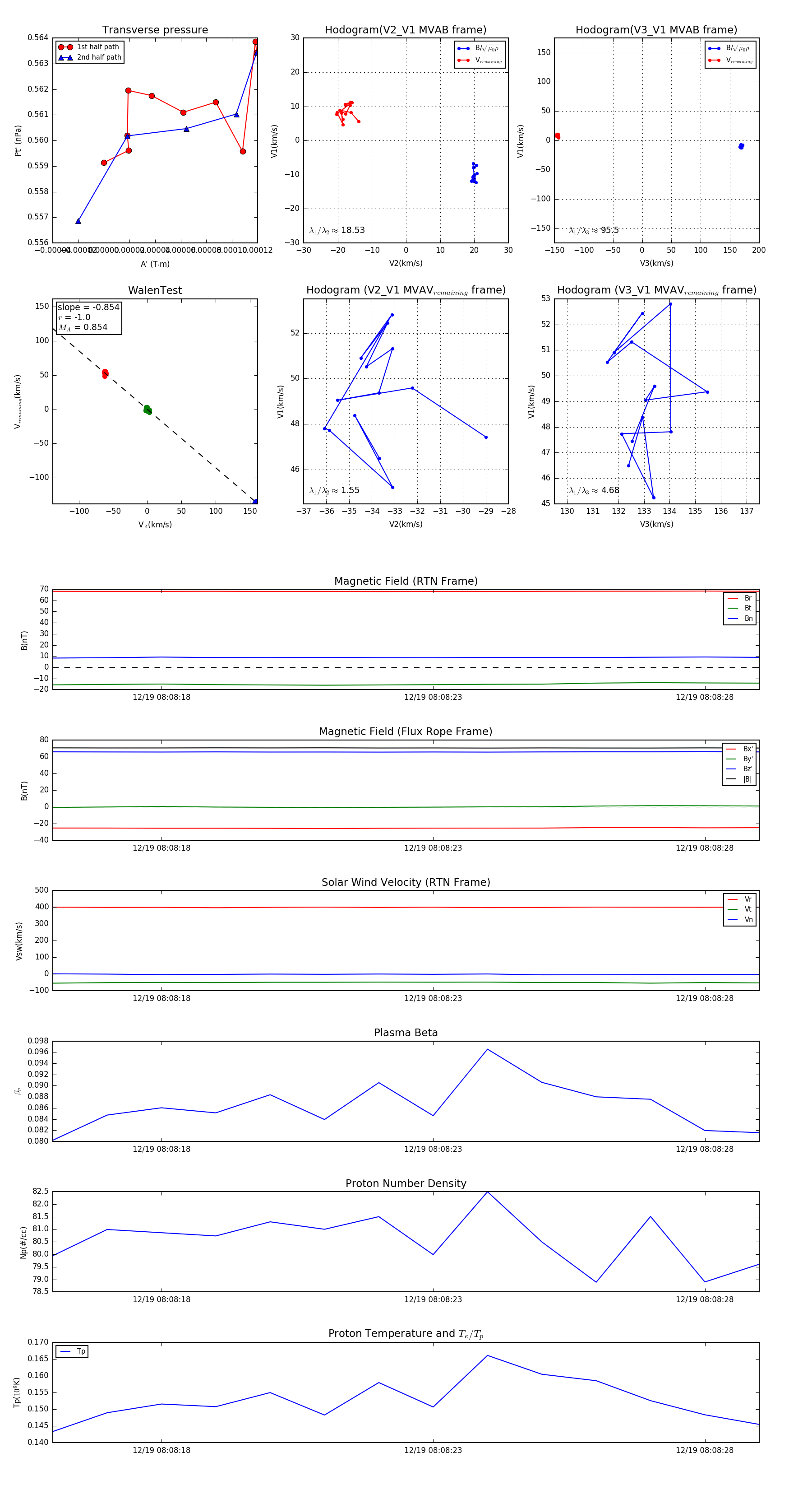
Flux Rope in 2024

Flux Rope Event 2024-12-19 08:08:16 ~ 2024-12-19 08:08:29 (14 seconds)


plot