HOME   LIST
‹–   –›

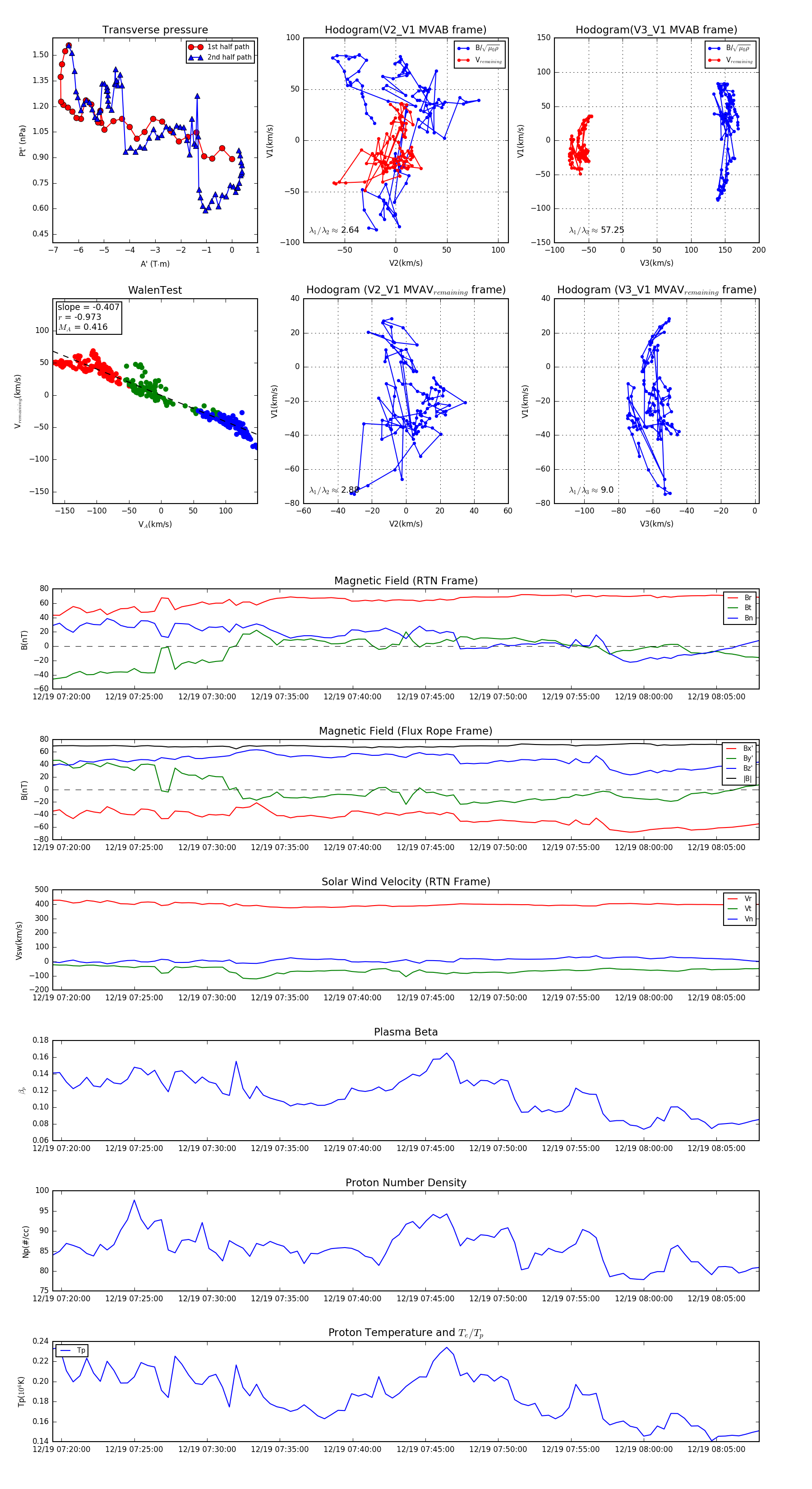
Flux Rope in 2024

Flux Rope Event 2024-12-19 07:19:24 ~ 2024-12-19 08:07:56 (2913 seconds)


plot