HOME   LIST
‹–   –›

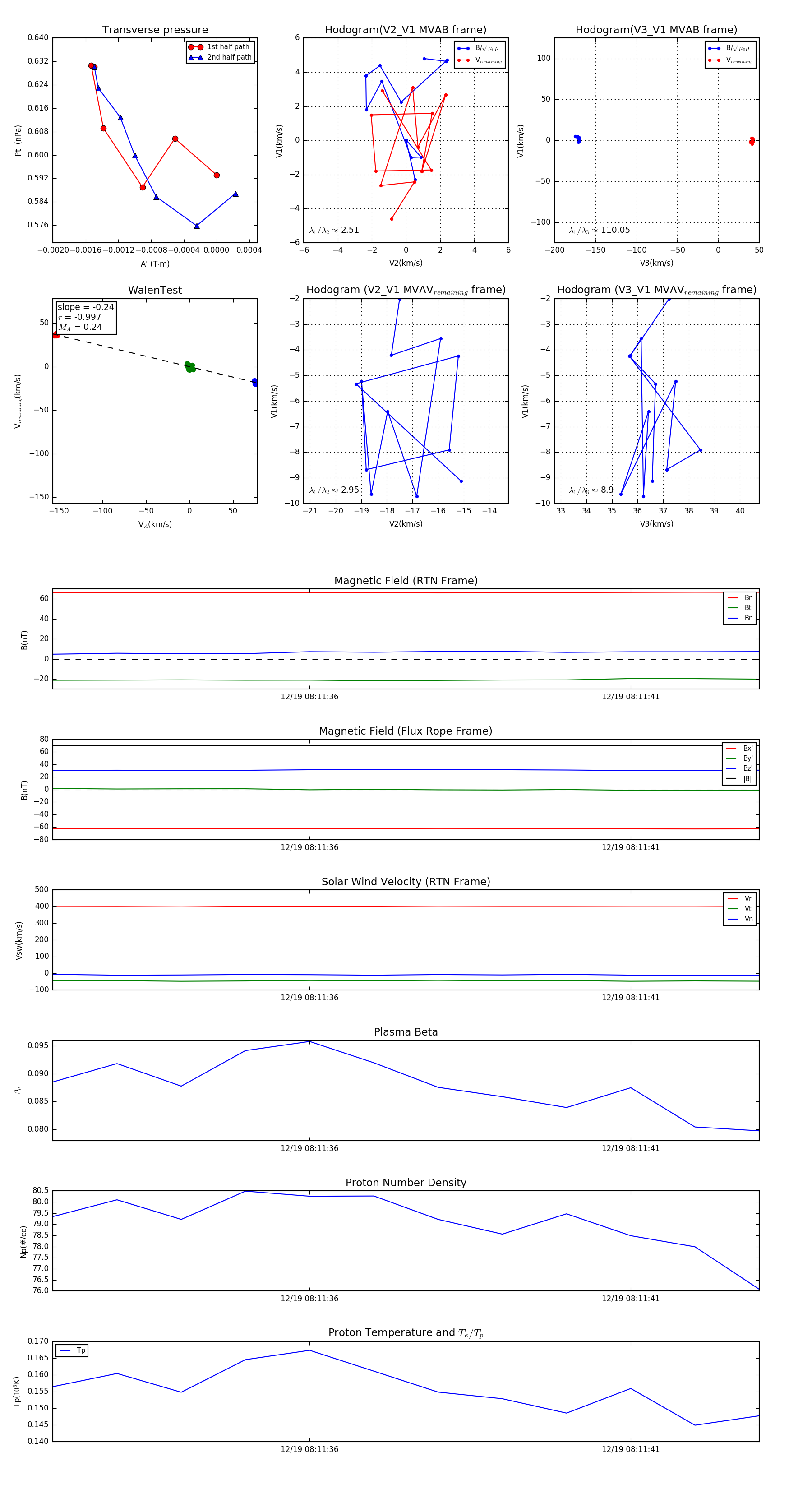
Flux Rope in 2024

Flux Rope Event 2024-12-19 08:11:32 ~ 2024-12-19 08:11:43 (12 seconds)


plot