HOME   LIST
‹–   –›

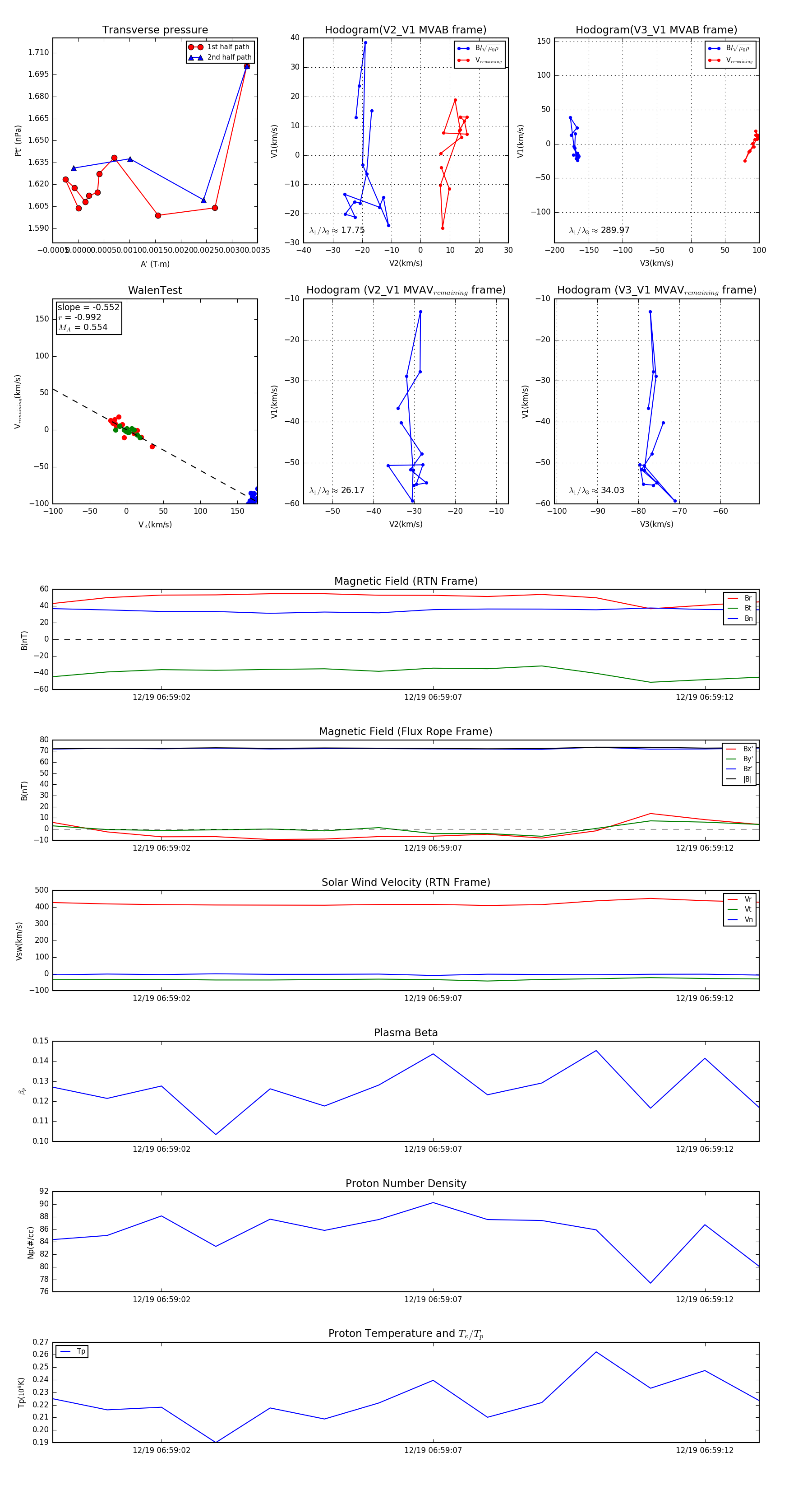
Flux Rope in 2024

Flux Rope Event 2024-12-19 06:59:00 ~ 2024-12-19 06:59:13 (14 seconds)


plot