HOME   LIST
‹–   –›

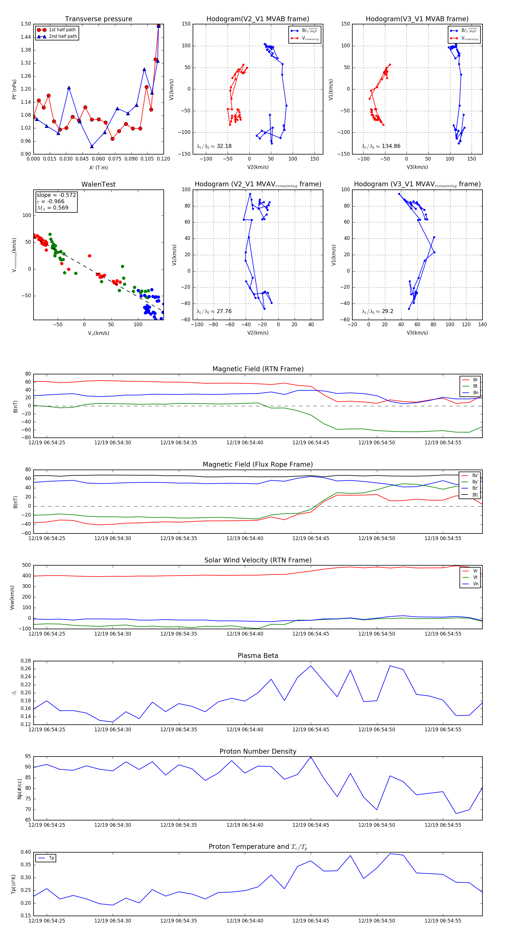
Flux Rope in 2024

Flux Rope Event 2024-12-19 06:54:24 ~ 2024-12-19 06:54:58 (35 seconds)


plot