HOME   LIST
‹–   –›

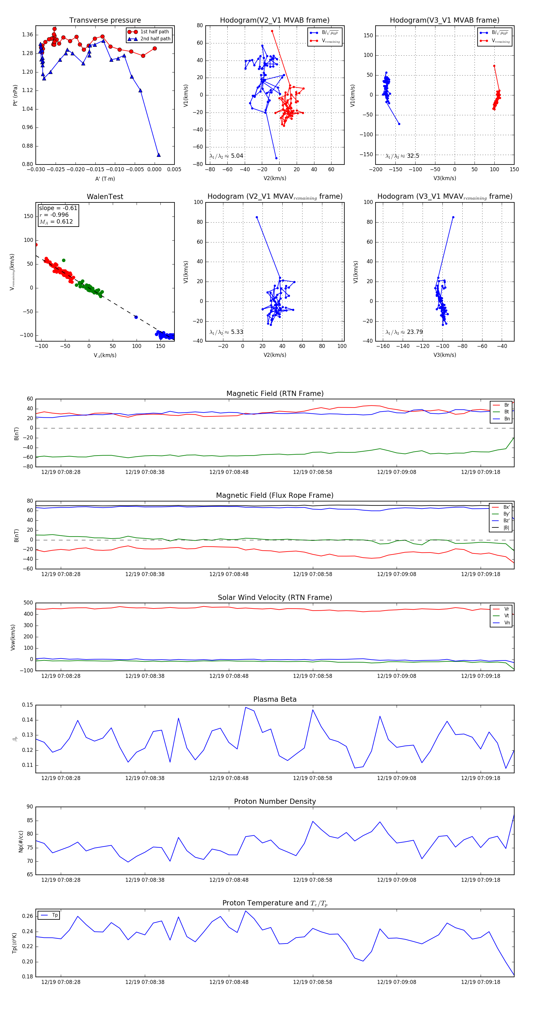
Flux Rope in 2024

Flux Rope Event 2024-12-19 07:08:25 ~ 2024-12-19 07:09:22 (58 seconds)


plot