HOME   LIST
‹–   –›

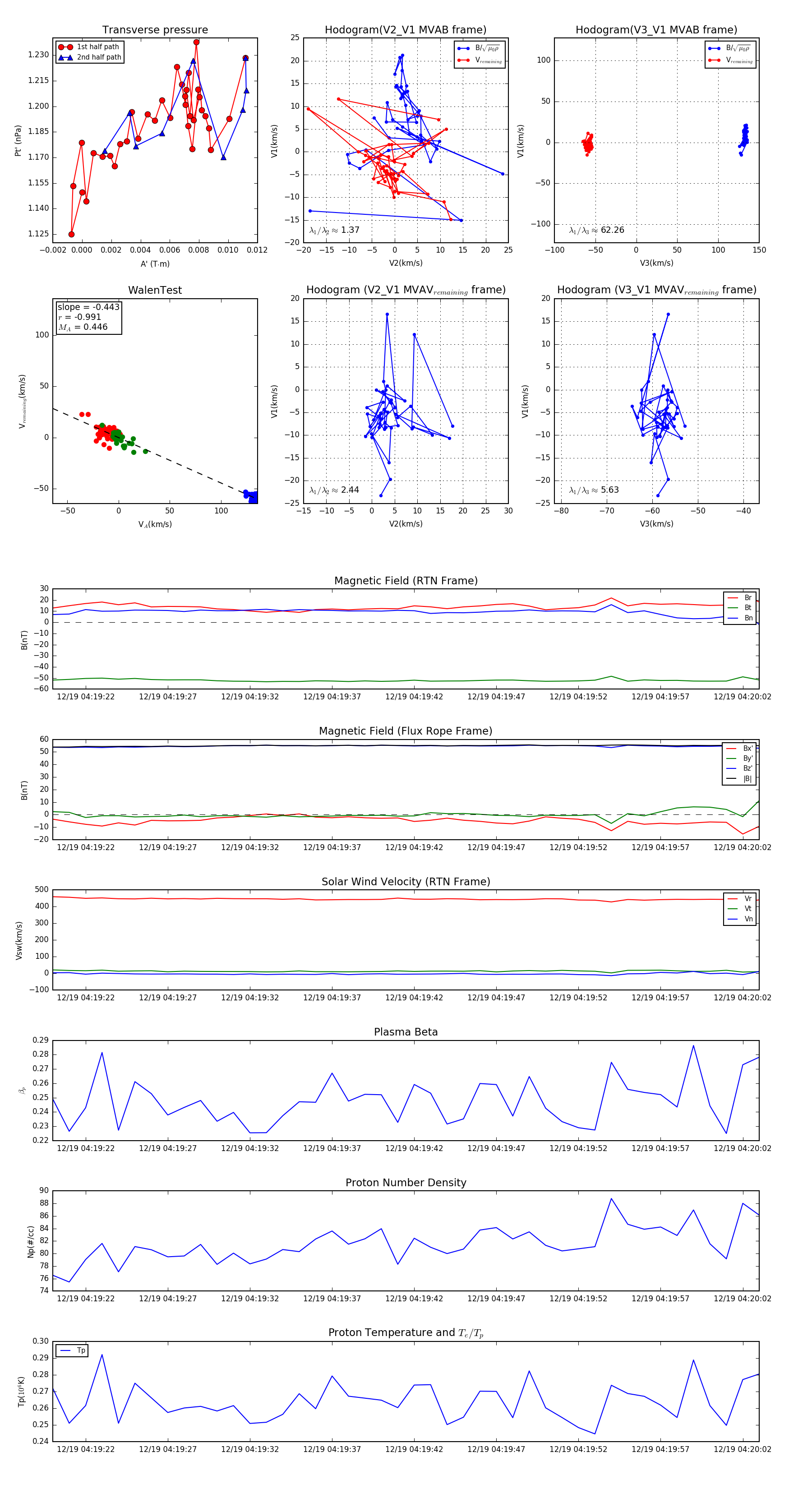
Flux Rope in 2024

Flux Rope Event 2024-12-19 04:19:20 ~ 2024-12-19 04:20:03 (44 seconds)


plot