HOME   LIST
‹–   –›

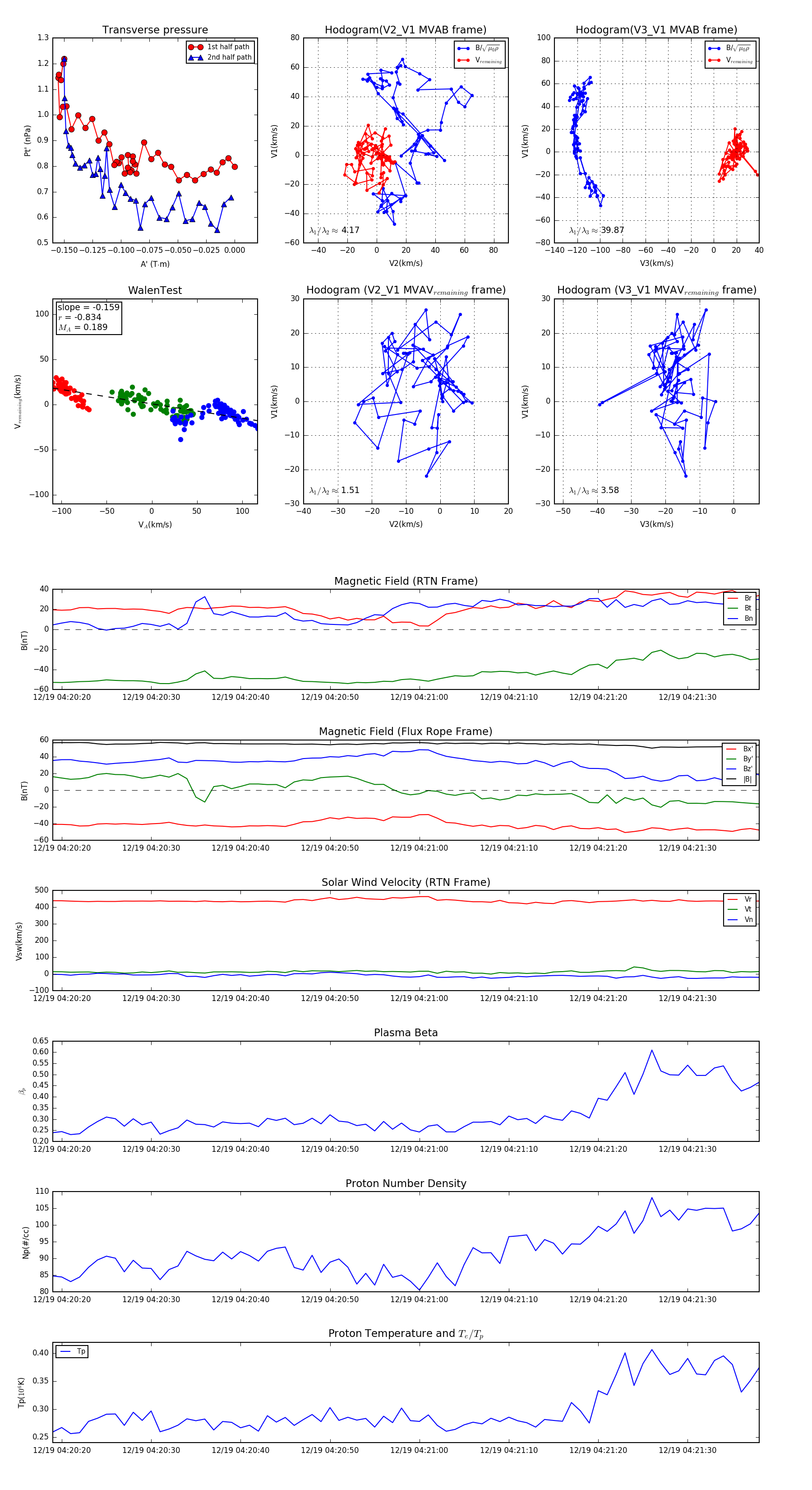
Flux Rope in 2024

Flux Rope Event 2024-12-19 04:20:19 ~ 2024-12-19 04:21:38 (80 seconds)


plot