HOME   LIST
‹–   –›

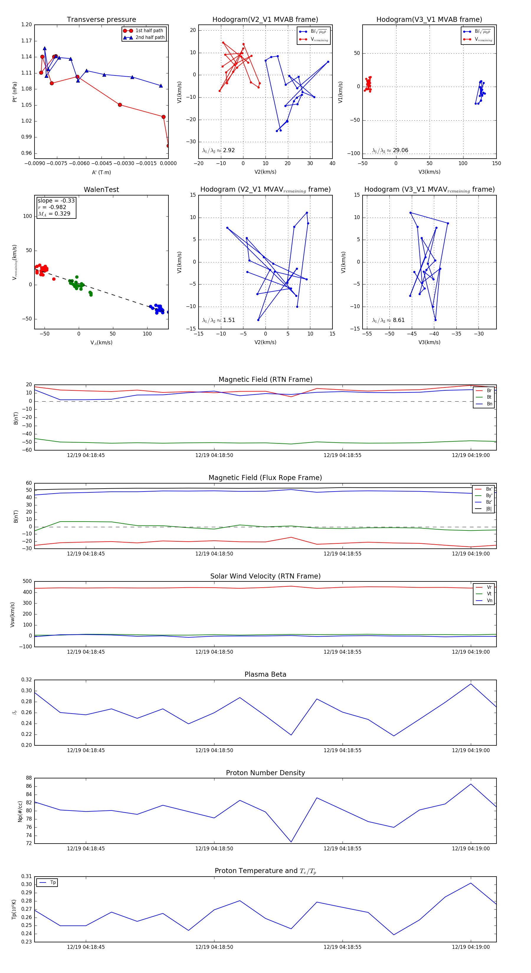
Flux Rope in 2024

Flux Rope Event 2024-12-19 04:18:43 ~ 2024-12-19 04:19:01 (19 seconds)


plot