HOME   LIST
‹–   –›

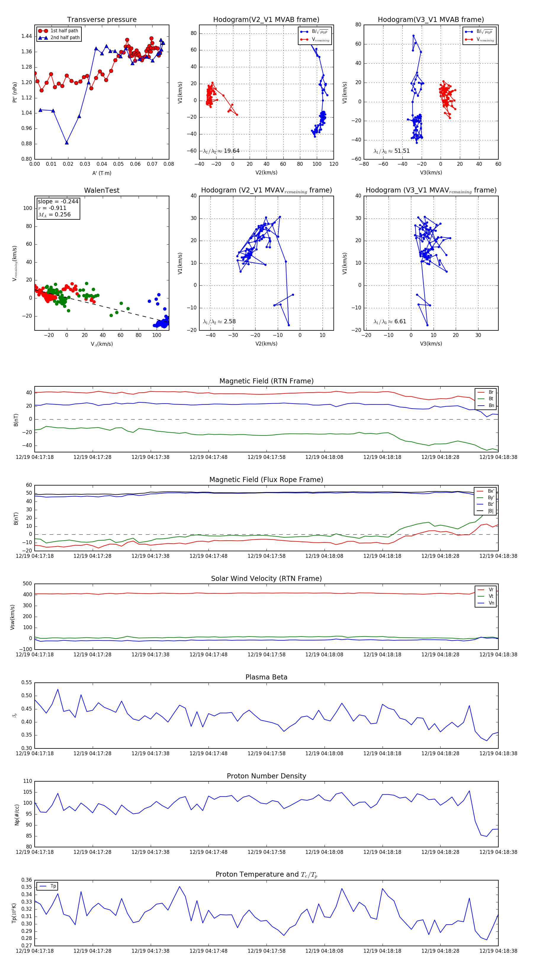
Flux Rope in 2024

Flux Rope Event 2024-12-19 04:17:18 ~ 2024-12-19 04:18:38 (81 seconds)


plot