HOME   LIST
‹–   –›

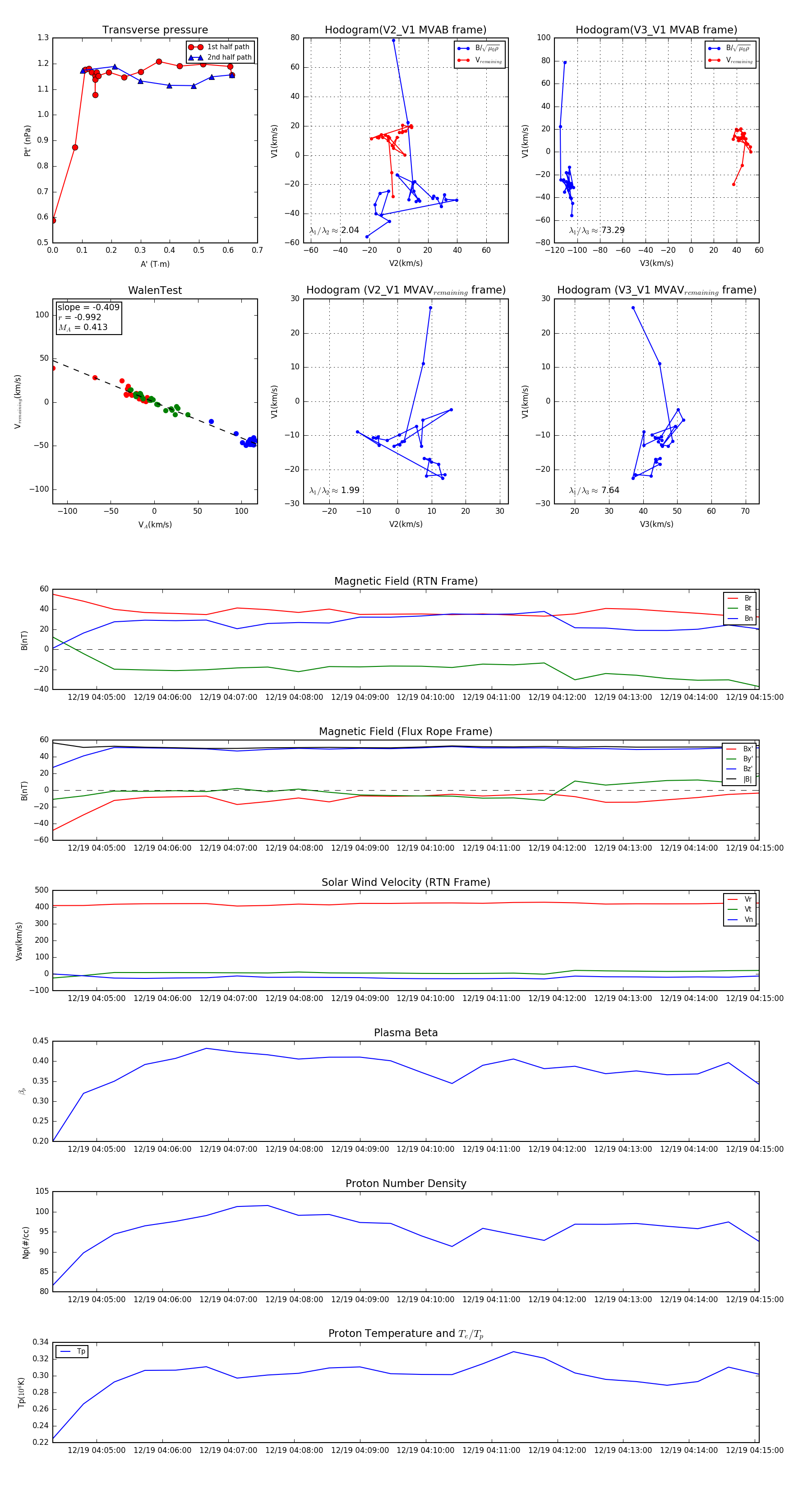
Flux Rope in 2024

Flux Rope Event 2024-12-19 04:04:20 ~ 2024-12-19 04:15:04 (645 seconds)


plot