HOME   LIST
‹–   –›

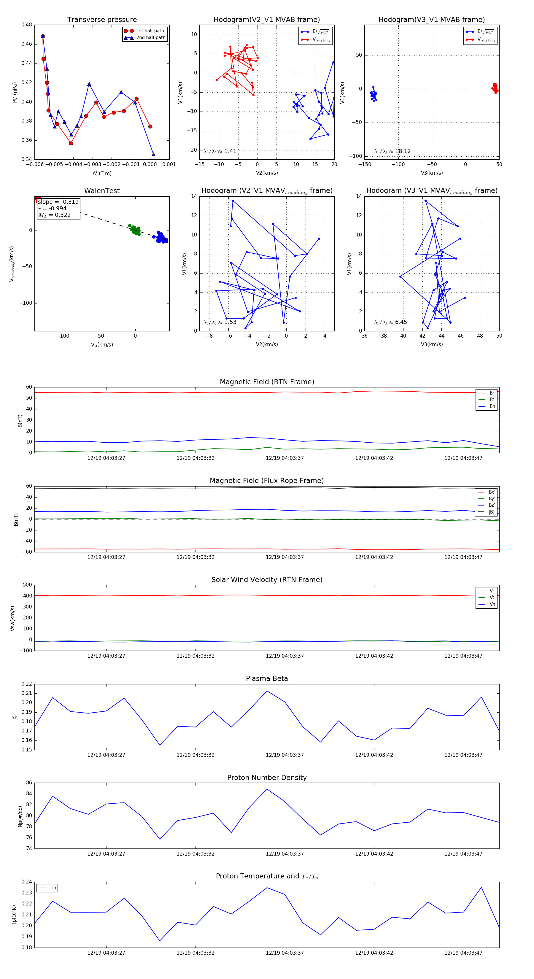
Flux Rope in 2024

Flux Rope Event 2024-12-19 04:03:23 ~ 2024-12-19 04:03:49 (27 seconds)


plot