HOME   LIST
‹–   –›

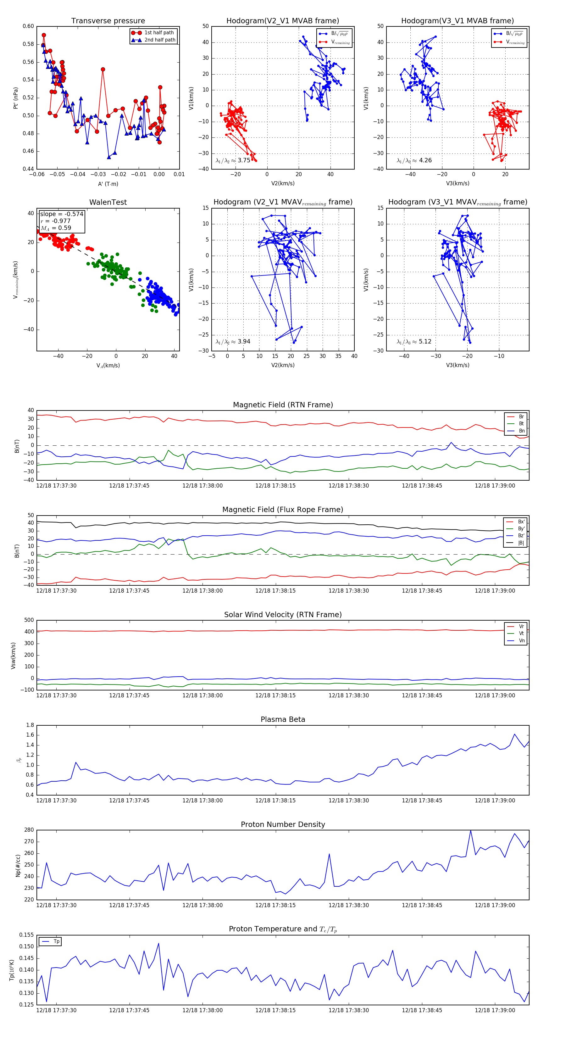
Flux Rope in 2024

Flux Rope Event 2024-12-18 17:37:26 ~ 2024-12-18 17:39:07 (102 seconds)


plot