HOME   LIST
‹–   –›

Flux Rope in 2024

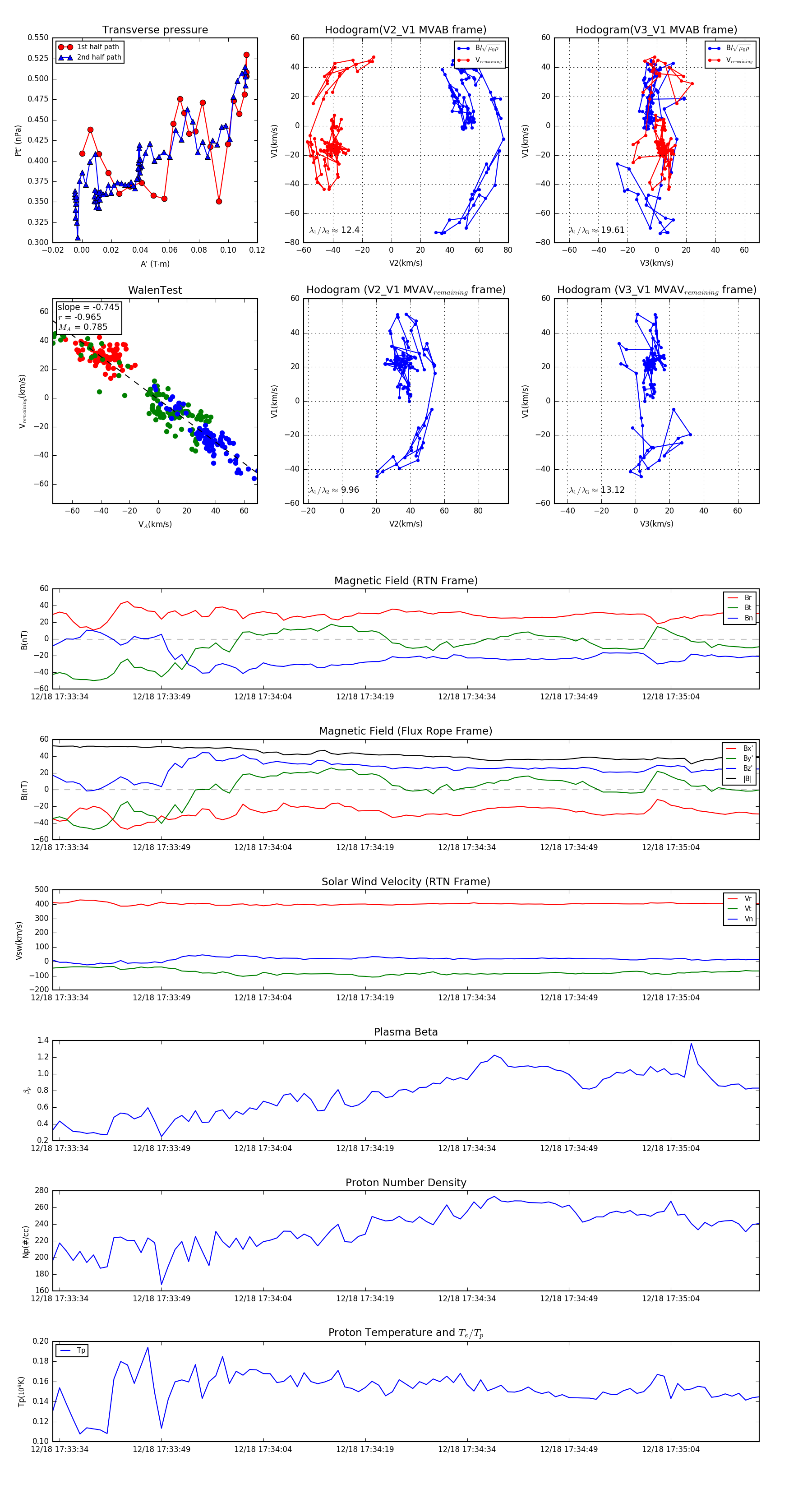
Flux Rope Event 2024-12-18 17:33:33 ~ 2024-12-18 17:35:17 (105 seconds)


plot