HOME   LIST
‹–   –›

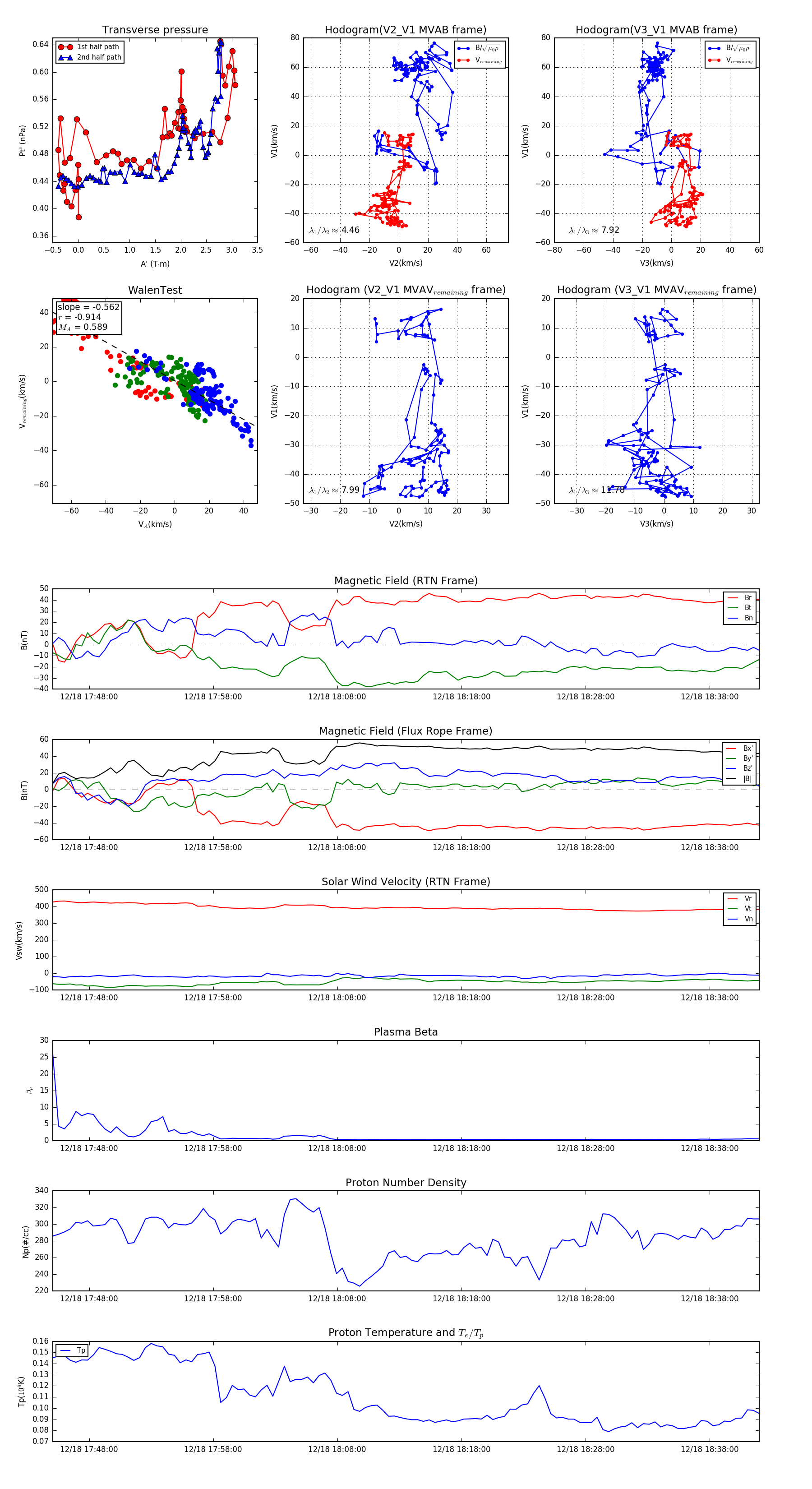
Flux Rope in 2024

Flux Rope Event 2024-12-18 17:45:04 ~ 2024-12-18 18:42:00 (3417 seconds)


plot