HOME   LIST
‹–   –›

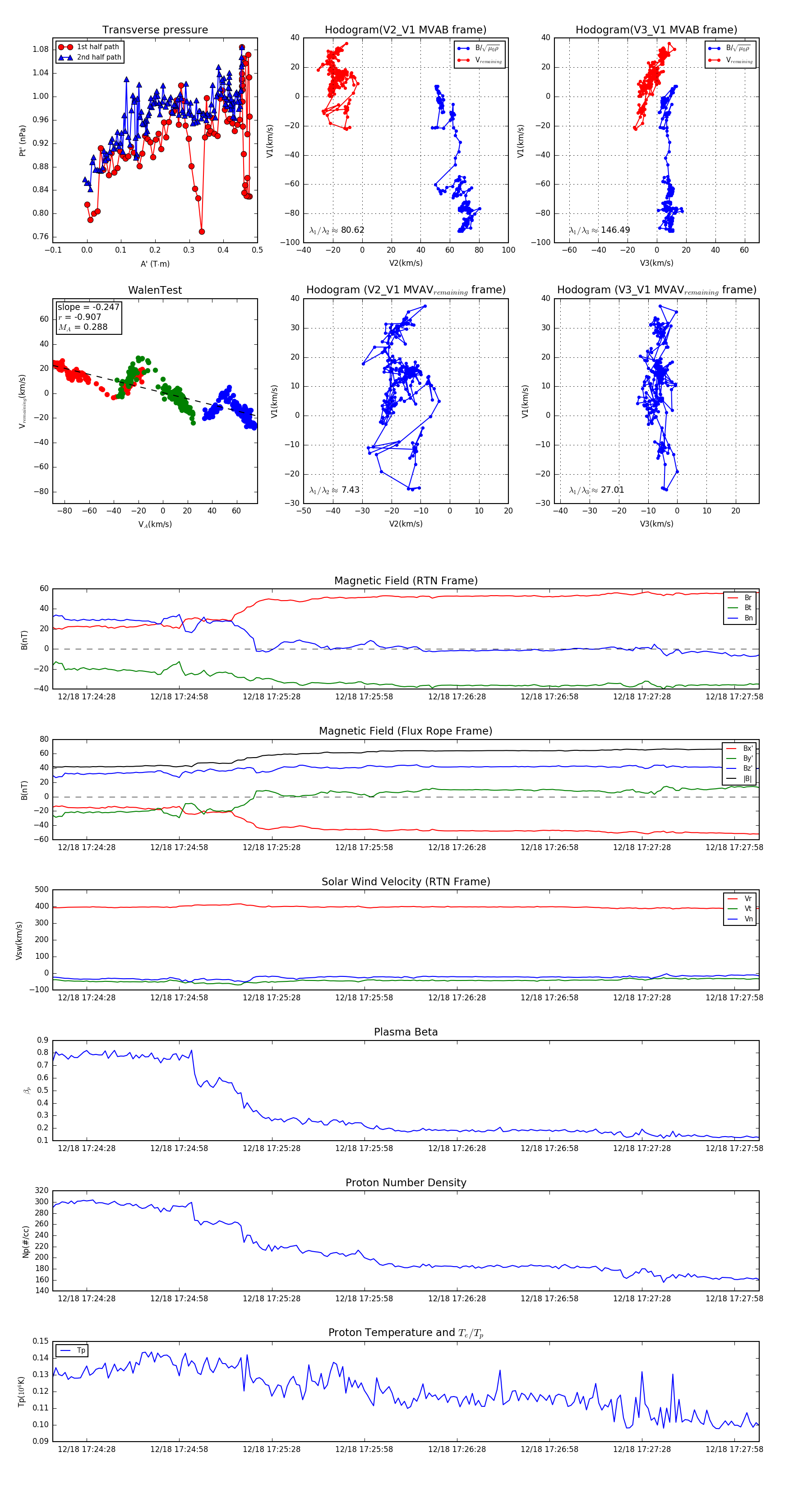
Flux Rope in 2024

Flux Rope Event 2024-12-18 17:24:17 ~ 2024-12-18 17:28:06 (230 seconds)


plot