HOME   LIST
‹–   –›

Flux Rope in 2024

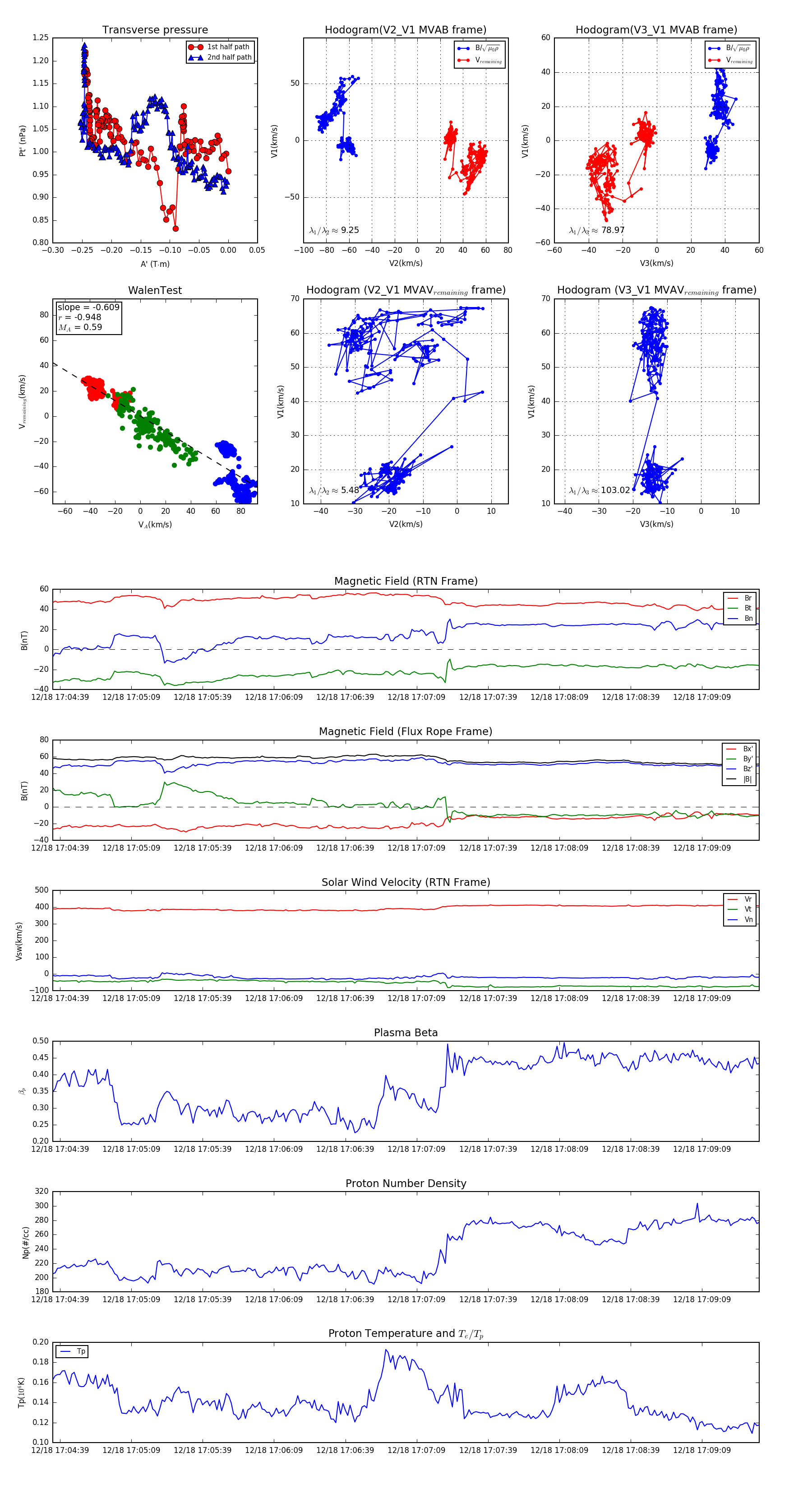
Flux Rope Event 2024-12-18 17:04:36 ~ 2024-12-18 17:09:33 (298 seconds)


plot