HOME   LIST
‹–   –›

Flux Rope in 2024

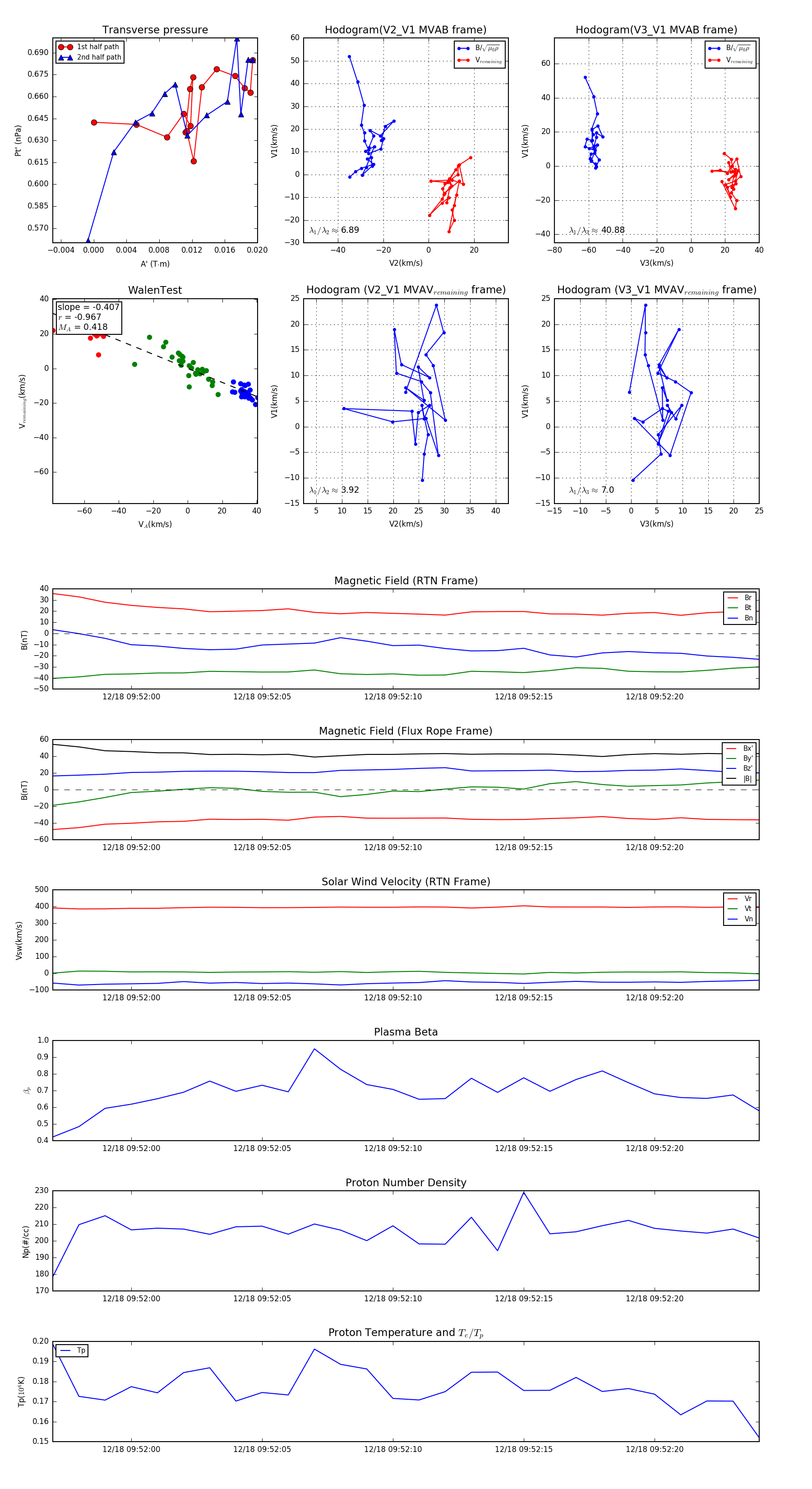
Flux Rope Event 2024-12-18 09:51:57 ~ 2024-12-18 09:52:24 (28 seconds)


plot