HOME   LIST
‹–   –›

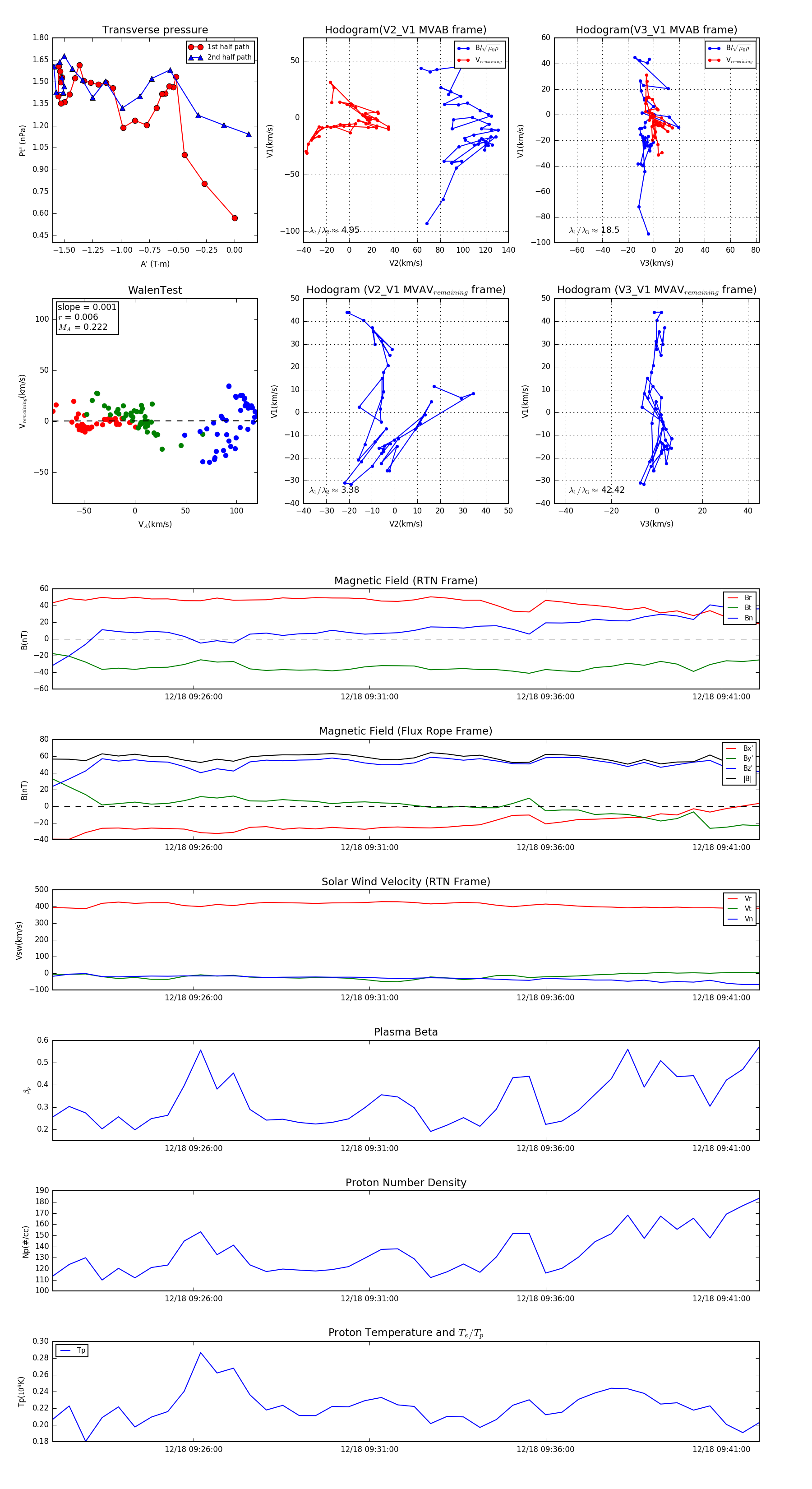
Flux Rope in 2024

Flux Rope Event 2024-12-18 09:22:00 ~ 2024-12-18 09:42:04 (1205 seconds)


plot