HOME   LIST
‹–   –›

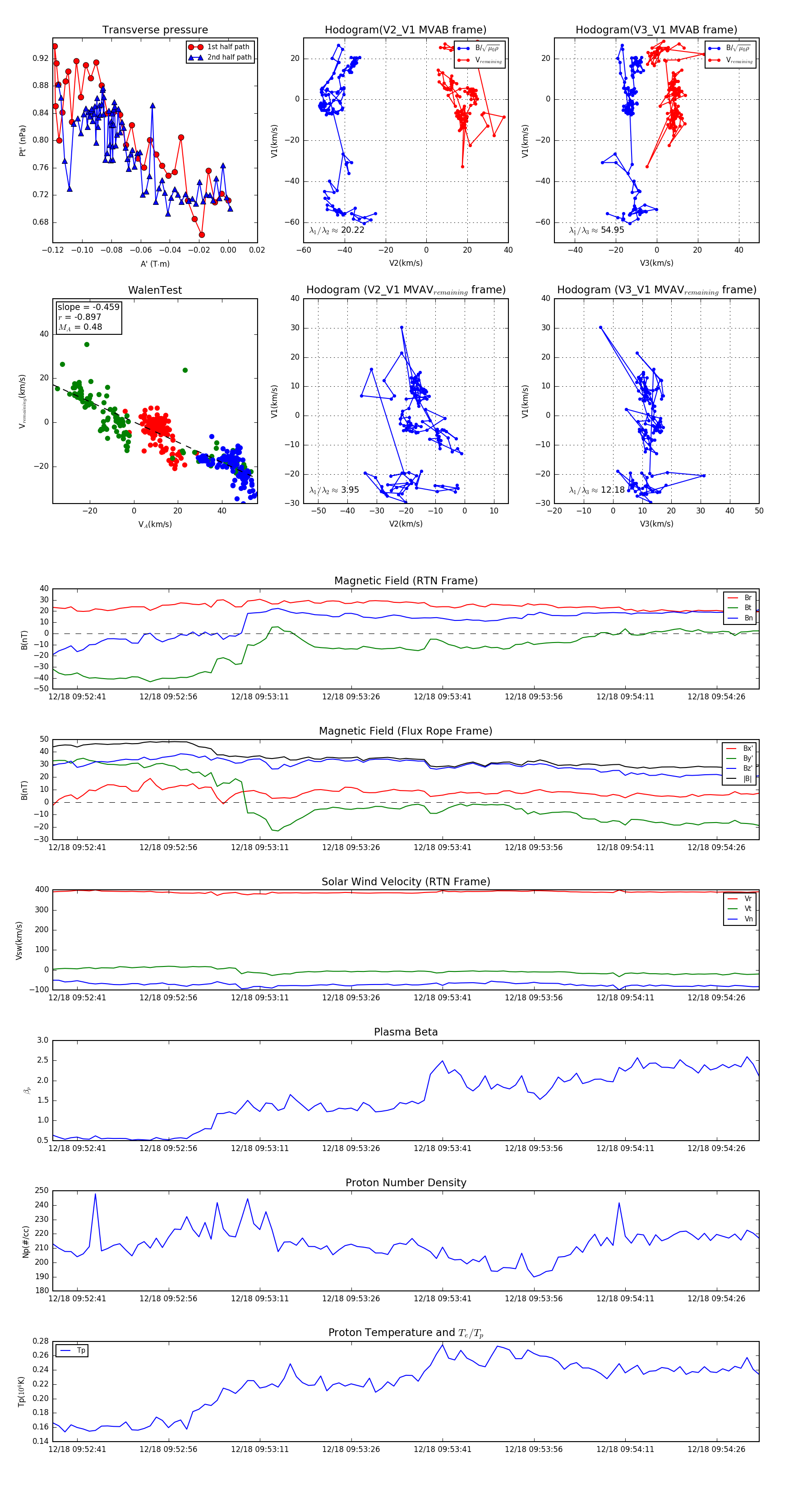
Flux Rope in 2024

Flux Rope Event 2024-12-18 09:52:37 ~ 2024-12-18 09:54:33 (117 seconds)


plot