HOME   LIST
‹–   –›

Flux Rope in 2024

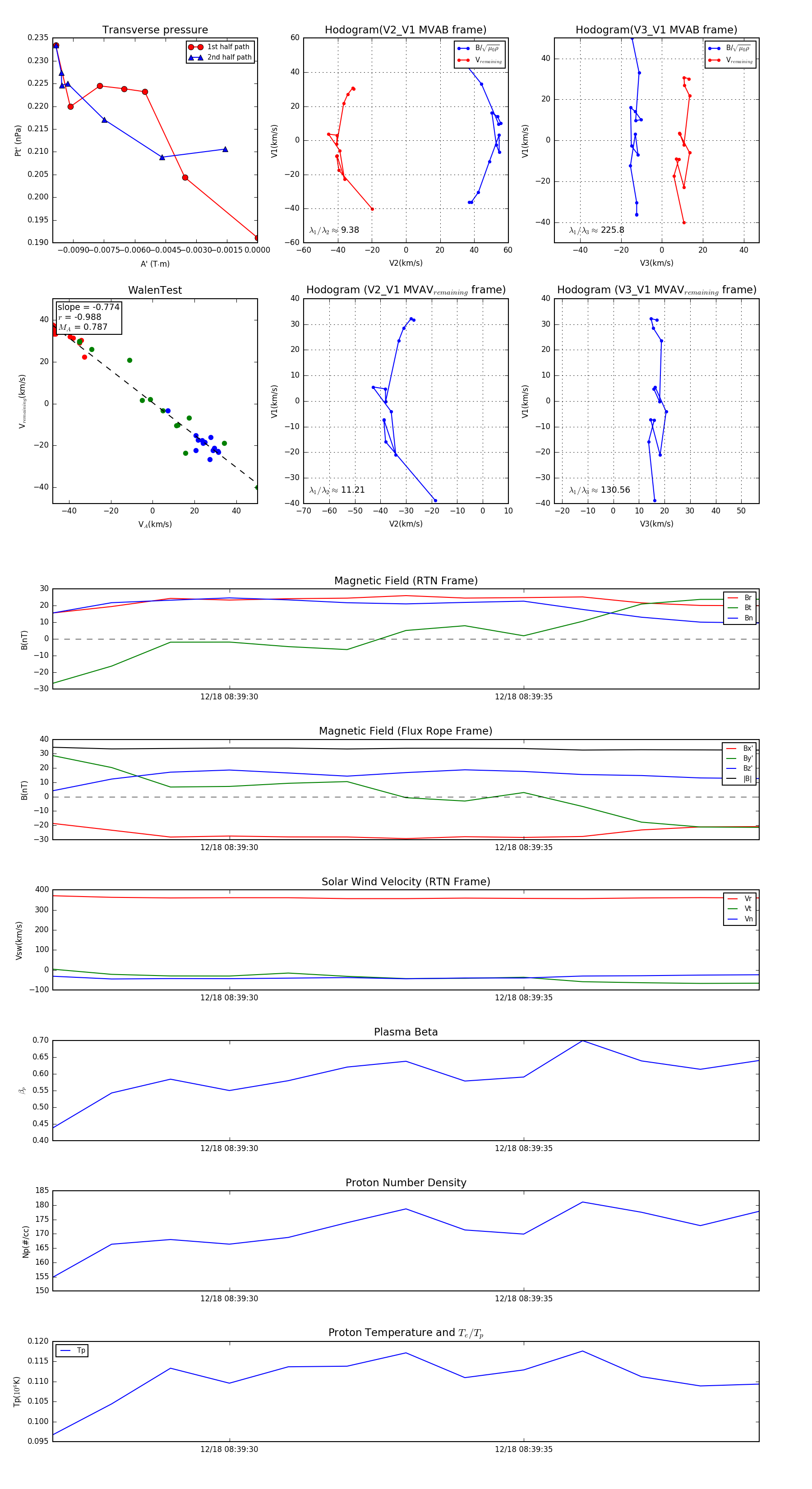
Flux Rope Event 2024-12-18 08:39:27 ~ 2024-12-18 08:39:39 (13 seconds)


plot