HOME   LIST
‹–   –›

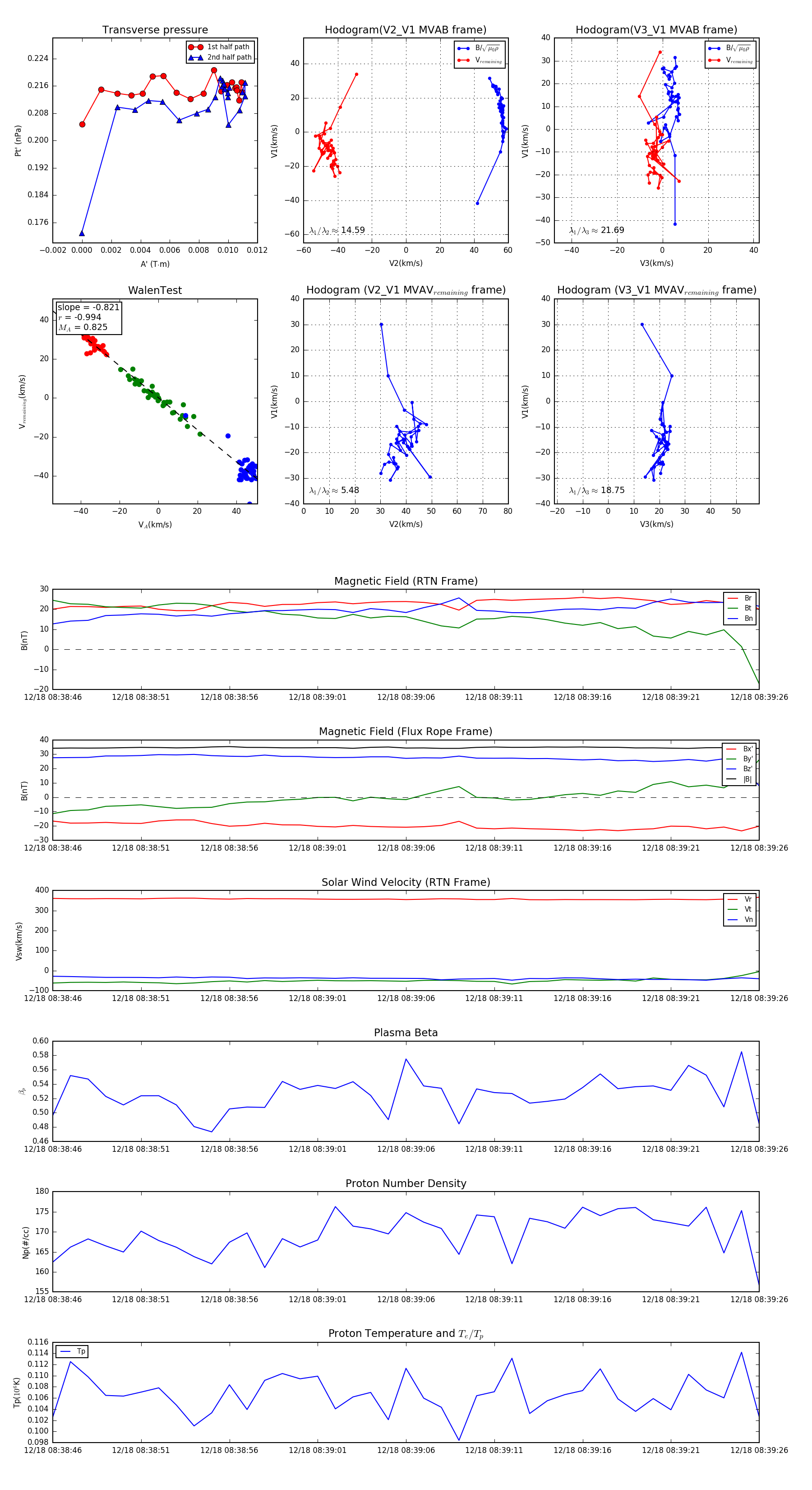
Flux Rope in 2024

Flux Rope Event 2024-12-18 08:38:46 ~ 2024-12-18 08:39:26 (41 seconds)


plot