HOME   LIST
‹–   –›

Flux Rope in 2024

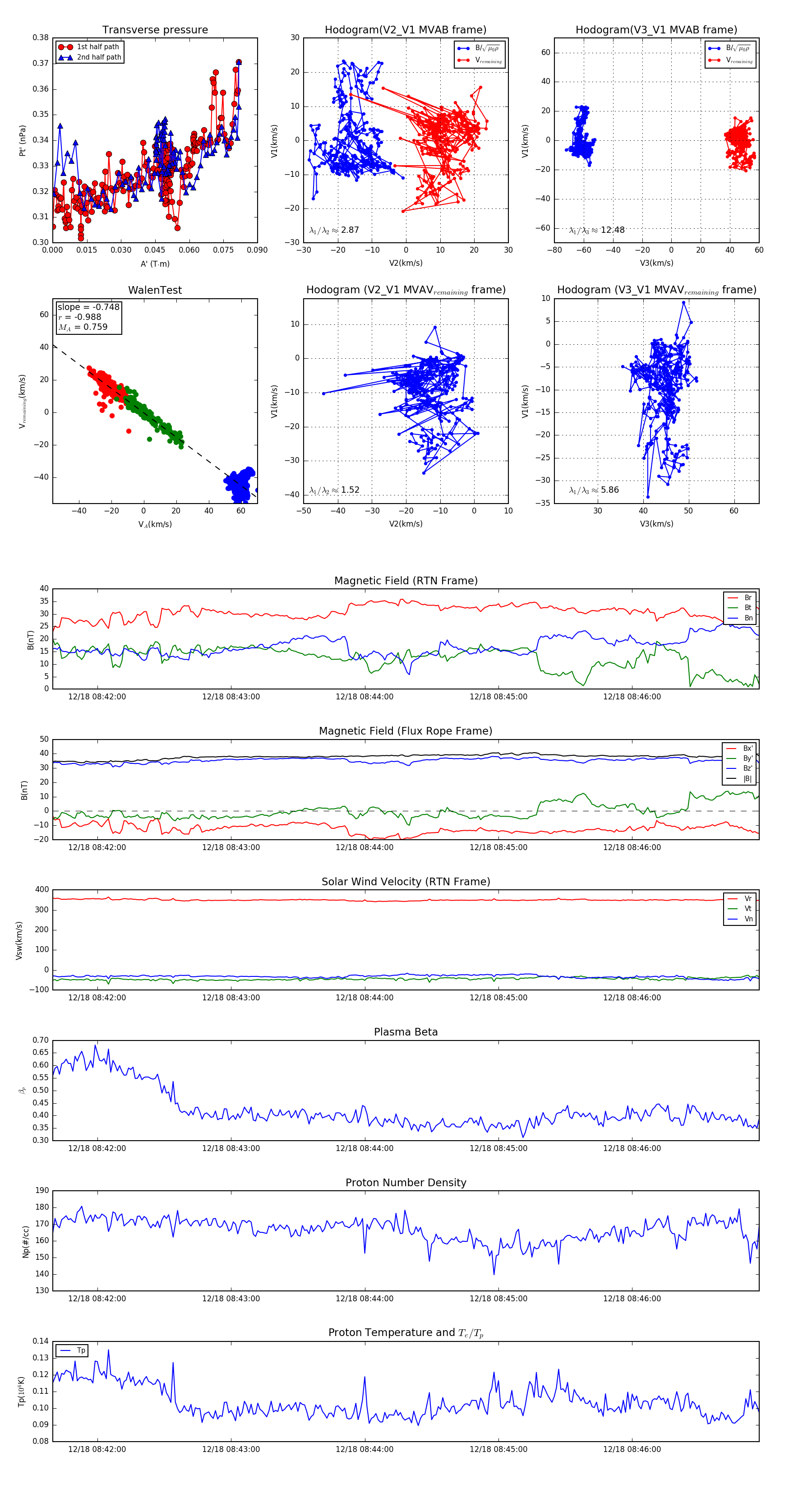
Flux Rope Event 2024-12-18 08:41:40 ~ 2024-12-18 08:46:57 (318 seconds)


plot