HOME   LIST
‹–   –›

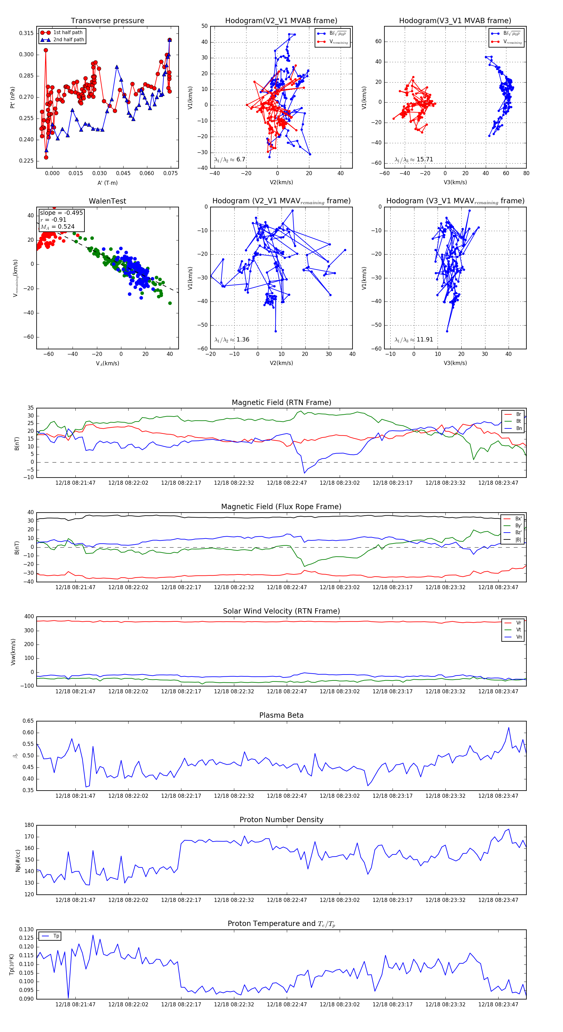
Flux Rope in 2024

Flux Rope Event 2024-12-18 08:21:36 ~ 2024-12-18 08:23:55 (140 seconds)


plot