HOME   LIST
‹–   –›

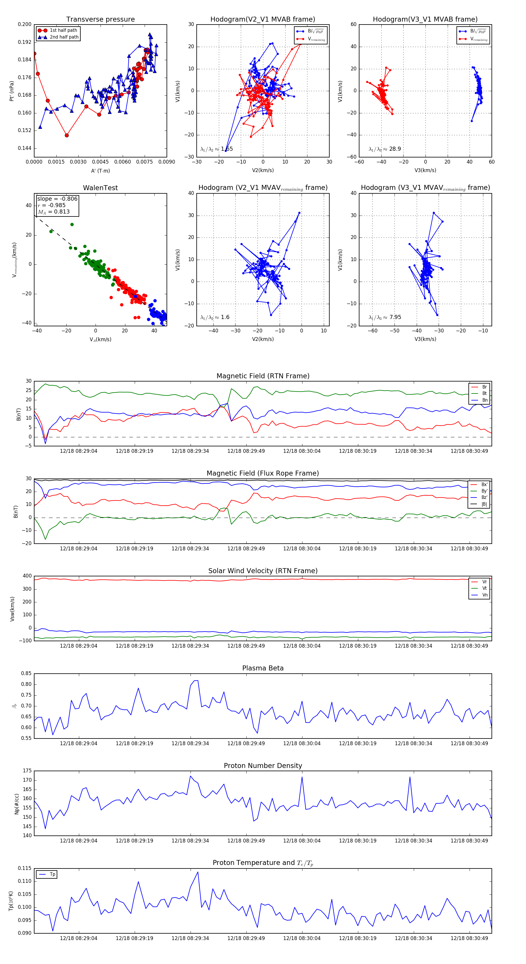
Flux Rope in 2024

Flux Rope Event 2024-12-18 08:28:52 ~ 2024-12-18 08:30:55 (124 seconds)


plot