HOME   LIST
‹–   –›

Flux Rope in 2024

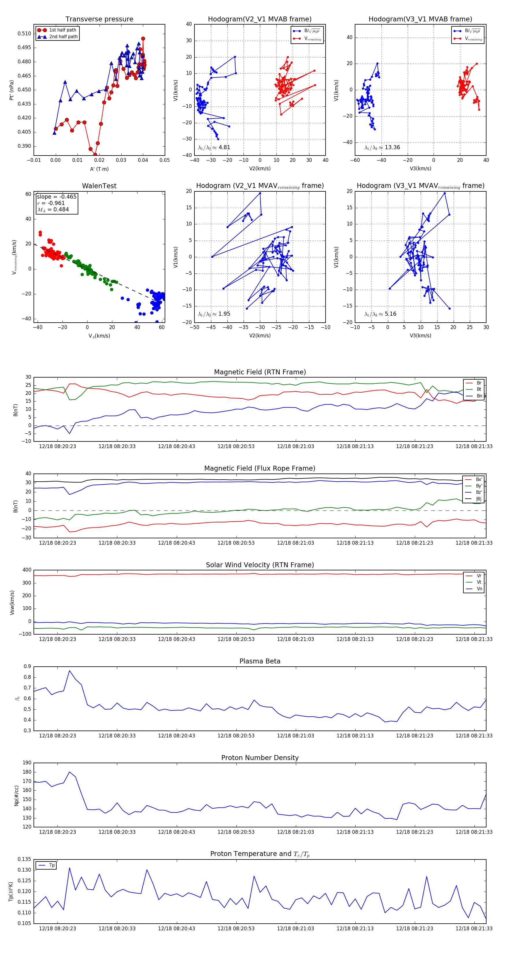
Flux Rope Event 2024-12-18 08:20:19 ~ 2024-12-18 08:21:35 (77 seconds)


plot