HOME   LIST
‹–   –›

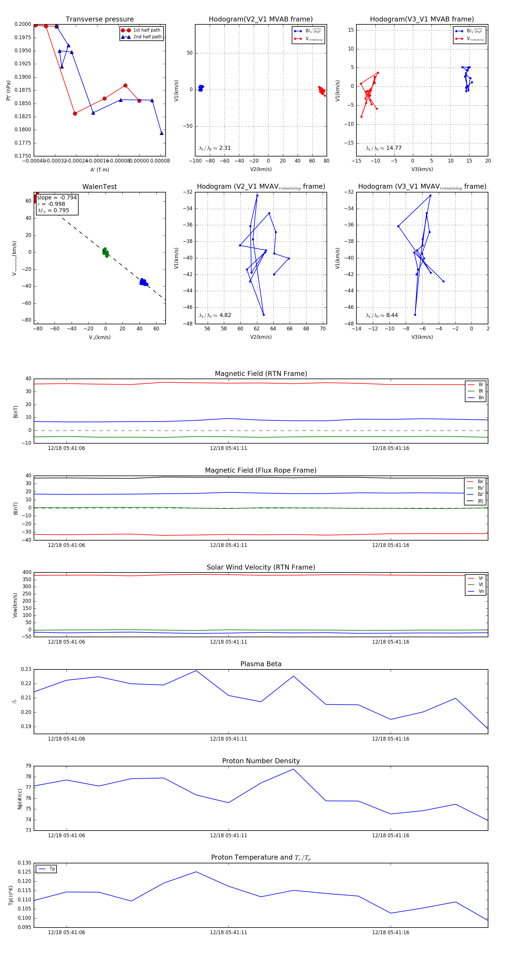
Flux Rope in 2024

Flux Rope Event 2024-12-18 05:41:05 ~ 2024-12-18 05:41:19 (15 seconds)


plot