HOME   LIST
‹–   –›

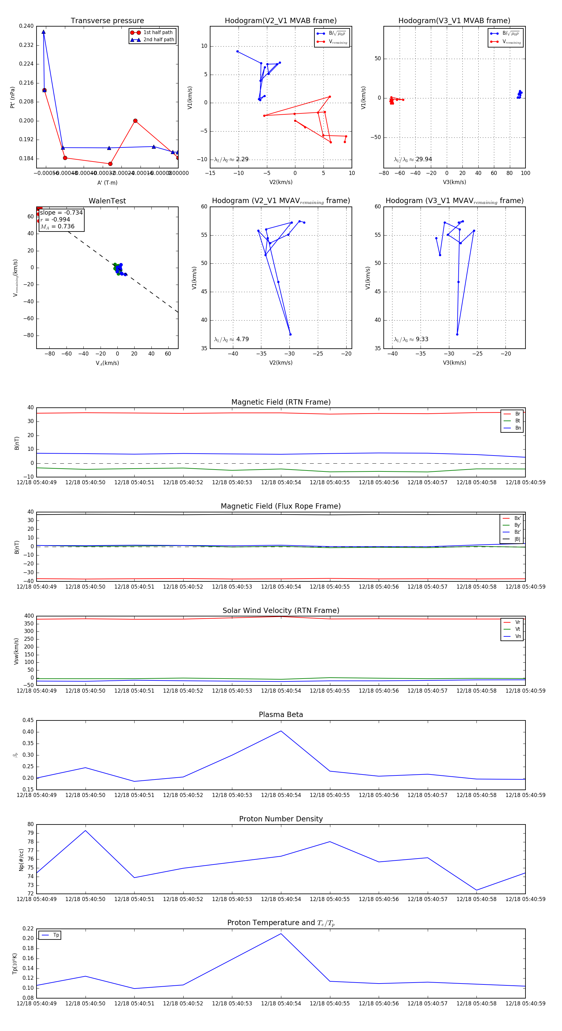
Flux Rope in 2024

Flux Rope Event 2024-12-18 05:40:49 ~ 2024-12-18 05:40:59 (11 seconds)


plot