HOME   LIST
‹–   –›

Flux Rope in 2024

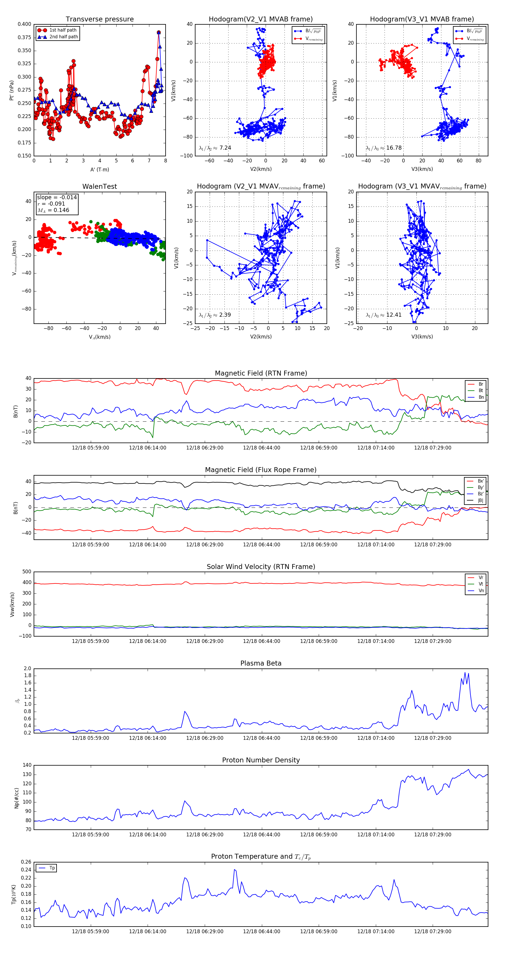
Flux Rope Event 2024-12-18 05:44:04 ~ 2024-12-18 07:43:32 (7169 seconds)


plot