HOME   LIST
‹–   –›

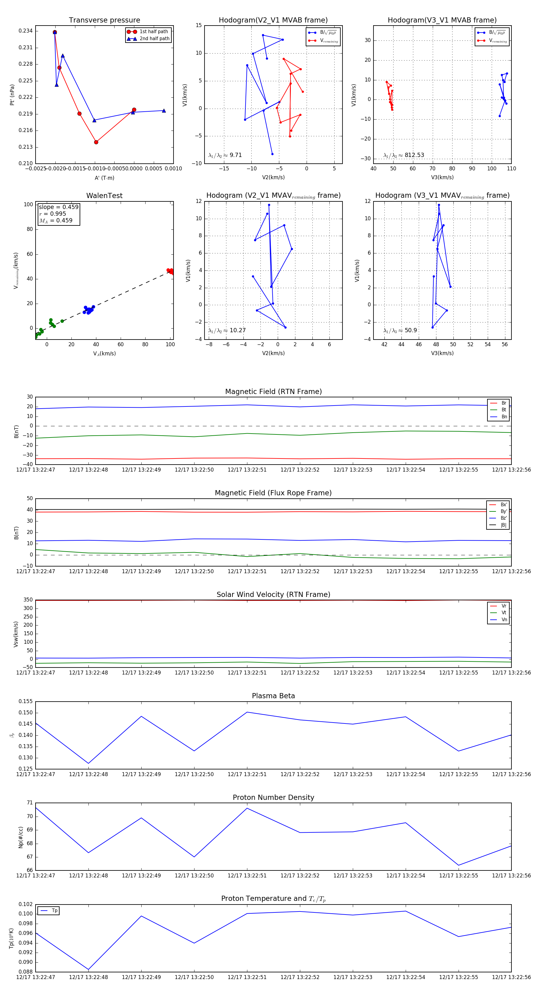
Flux Rope in 2024

Flux Rope Event 2024-12-17 13:22:47 ~ 2024-12-17 13:22:56 (10 seconds)


plot