HOME   LIST
‹–   –›

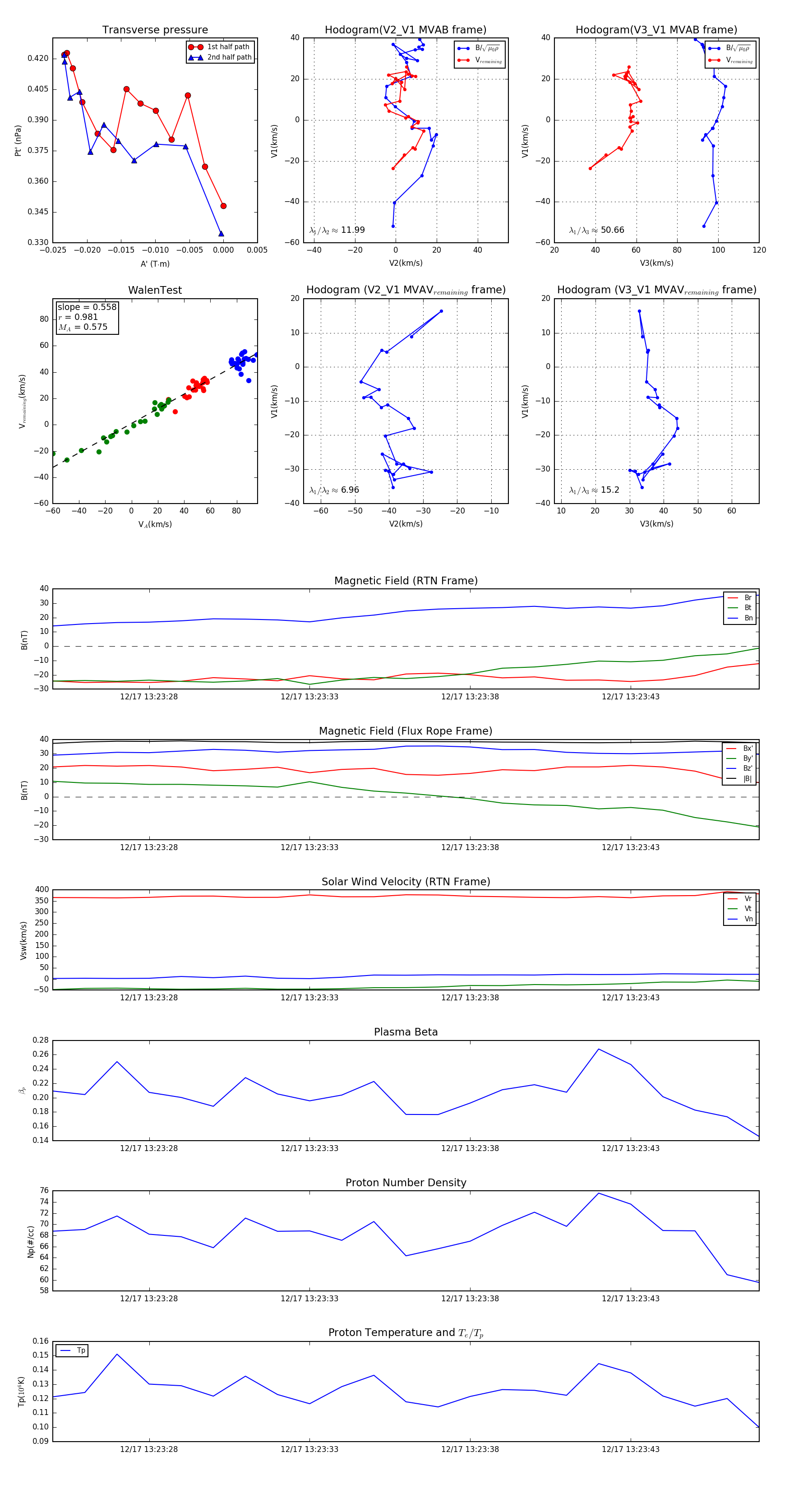
Flux Rope in 2024

Flux Rope Event 2024-12-17 13:23:25 ~ 2024-12-17 13:23:47 (23 seconds)


plot