HOME   LIST
‹–   –›

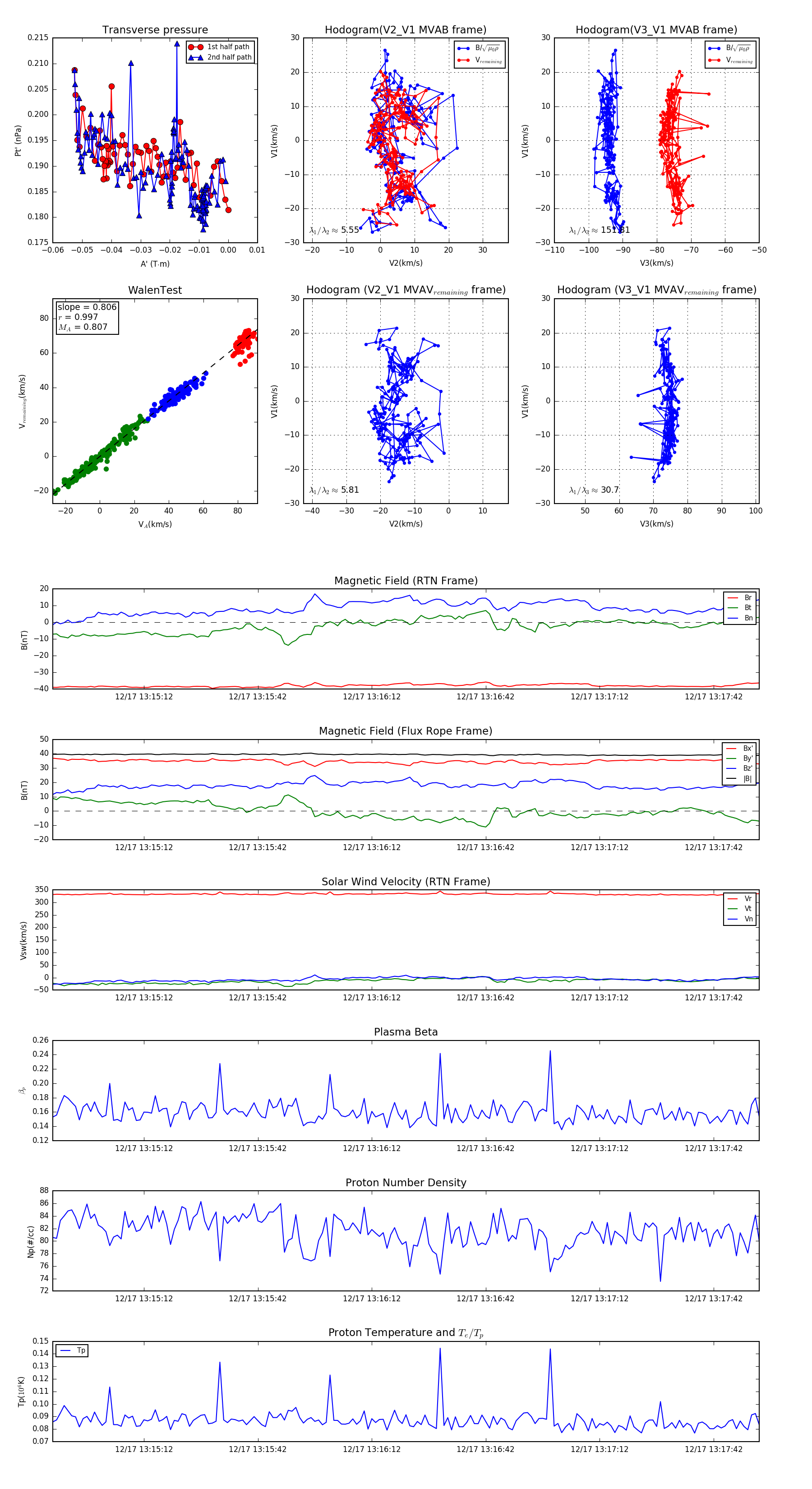
Flux Rope in 2024

Flux Rope Event 2024-12-17 13:14:48 ~ 2024-12-17 13:17:54 (187 seconds)


plot