HOME   LIST
‹–   –›

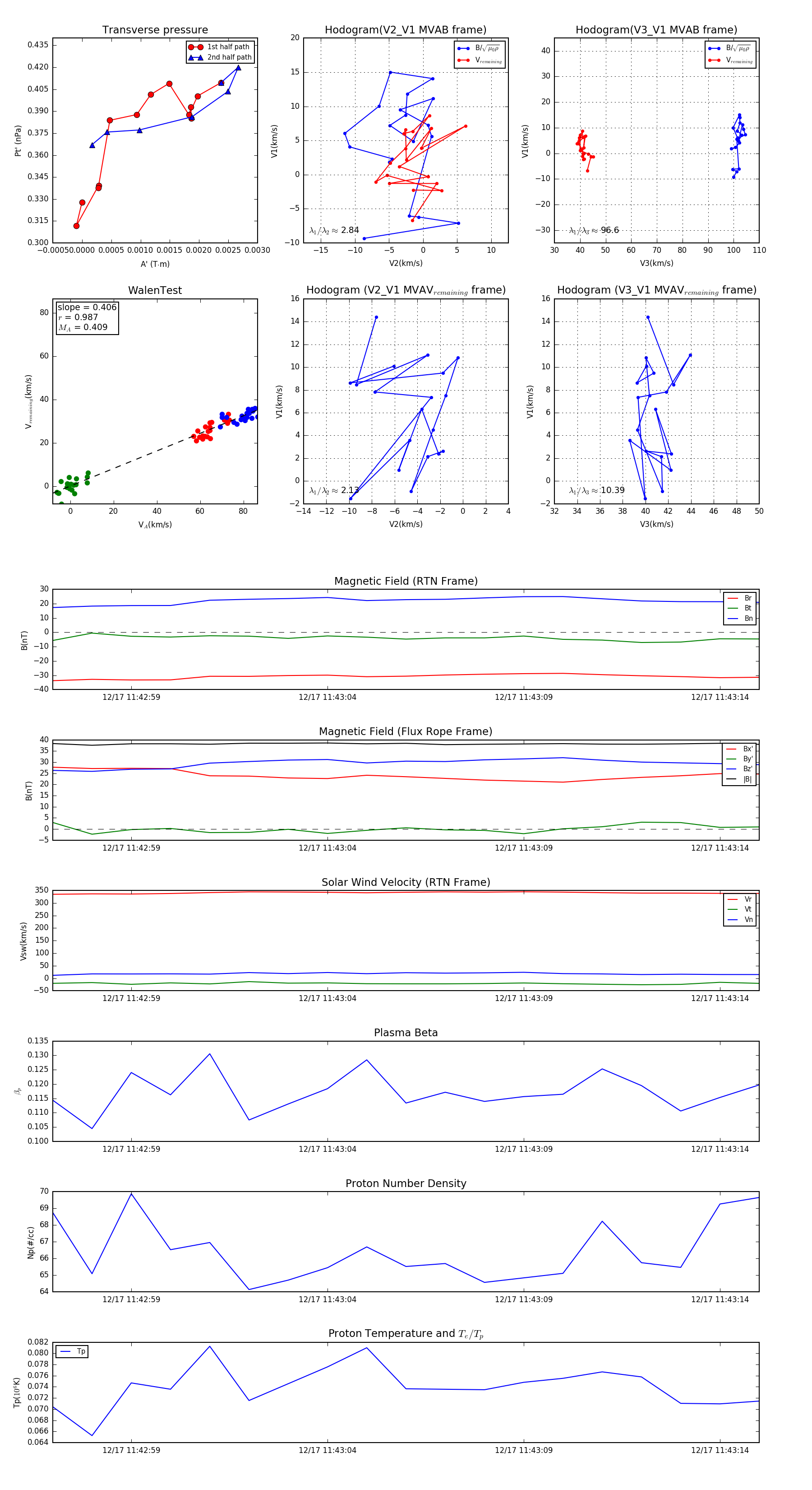
Flux Rope in 2024

Flux Rope Event 2024-12-17 11:42:57 ~ 2024-12-17 11:43:15 (19 seconds)


plot