HOME   LIST
‹–   –›

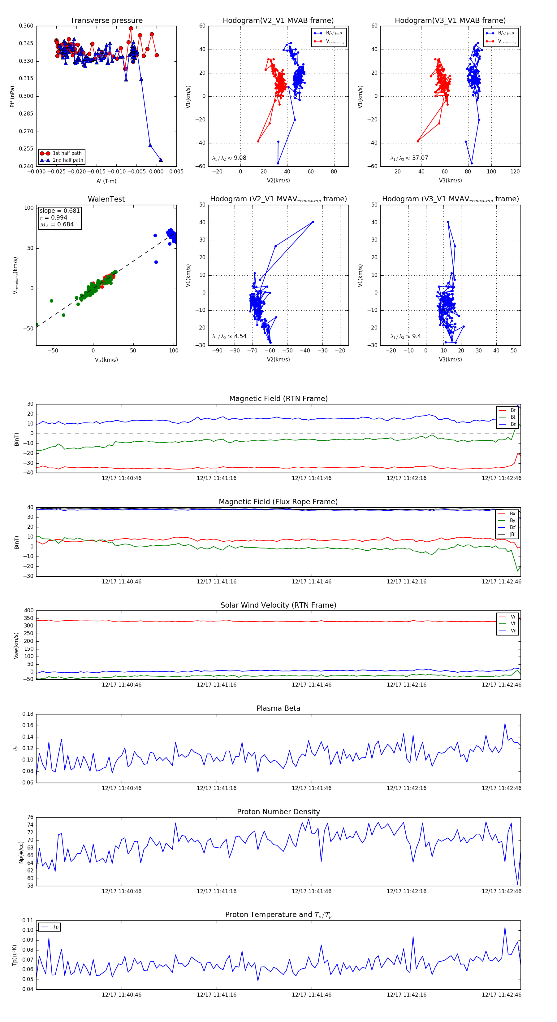
Flux Rope in 2024

Flux Rope Event 2024-12-17 11:40:19 ~ 2024-12-17 11:42:52 (154 seconds)


plot