HOME   LIST
‹–   –›

Flux Rope in 2024

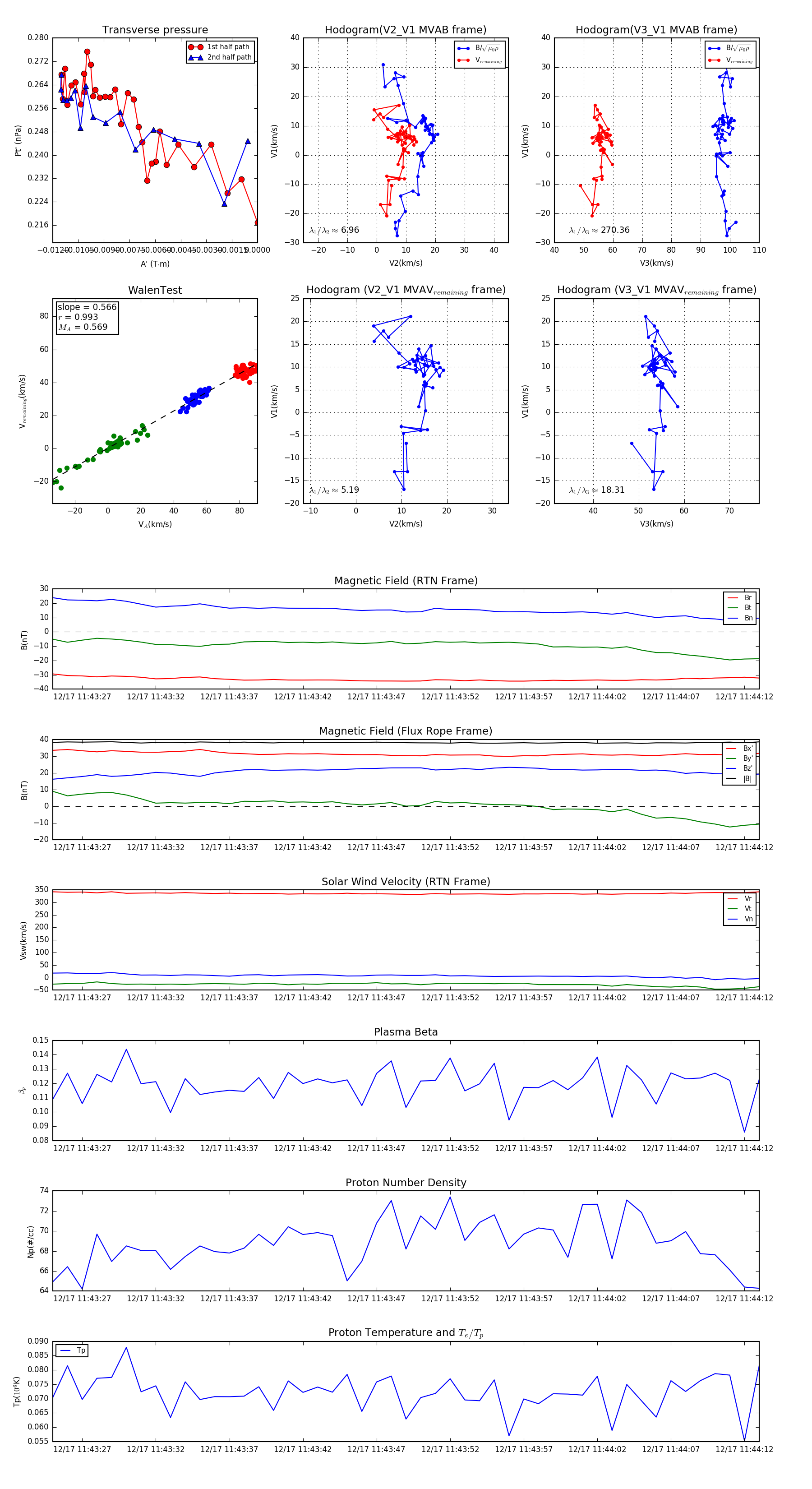
Flux Rope Event 2024-12-17 11:43:25 ~ 2024-12-17 11:44:13 (49 seconds)


plot