HOME   LIST
‹–   –›

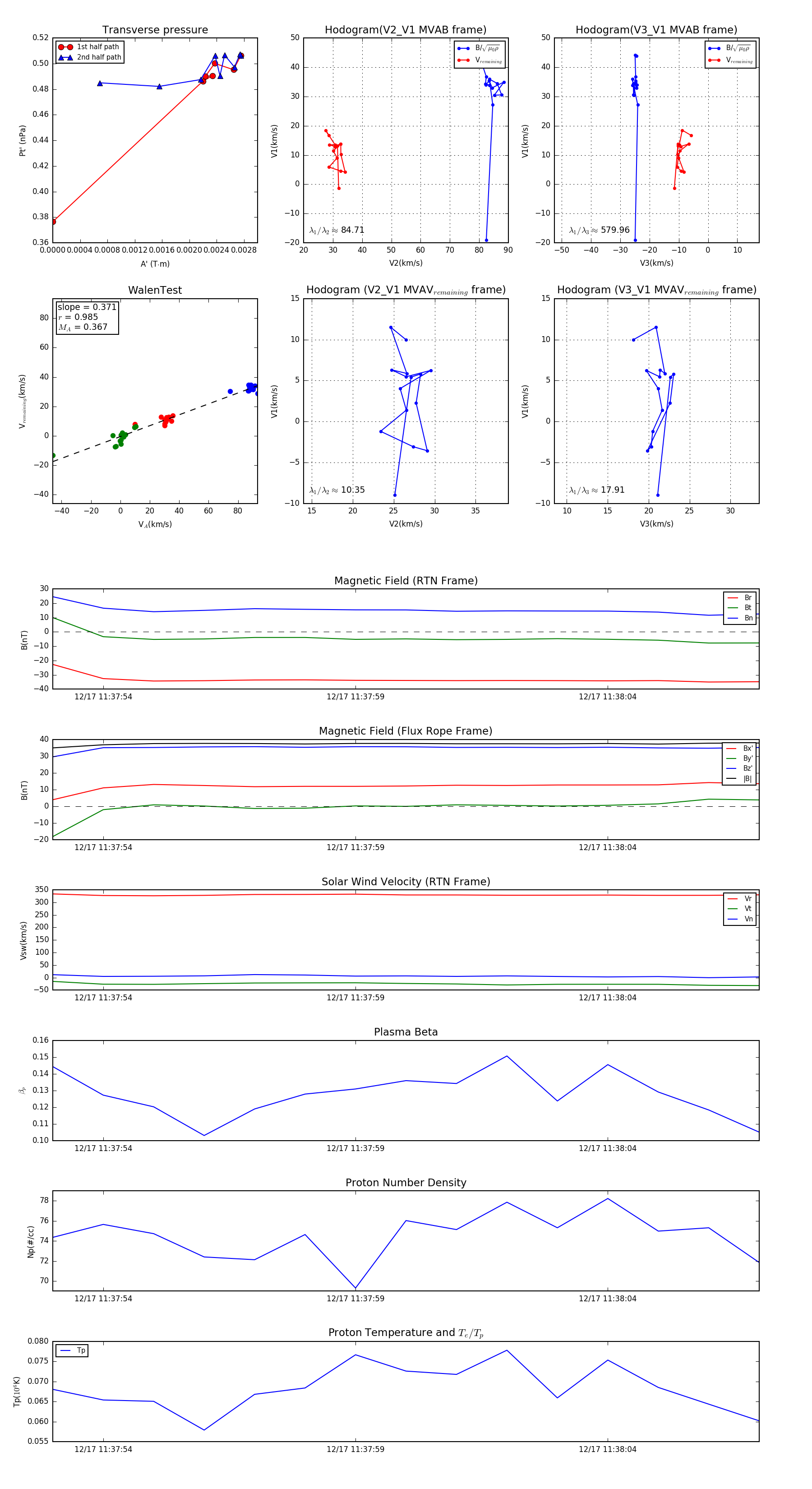
Flux Rope in 2024

Flux Rope Event 2024-12-17 11:37:53 ~ 2024-12-17 11:38:07 (15 seconds)


plot