HOME   LIST
‹–   –›

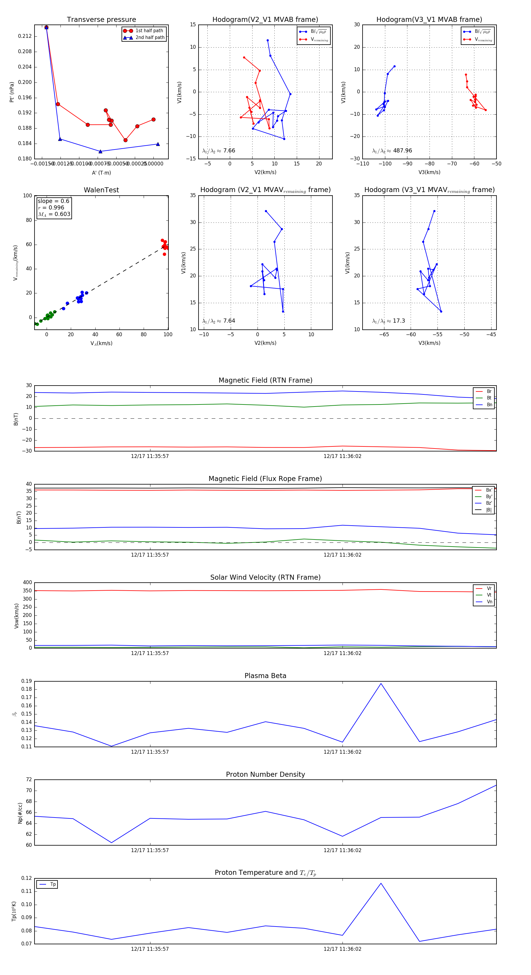
Flux Rope in 2024

Flux Rope Event 2024-12-17 11:35:54 ~ 2024-12-17 11:36:06 (13 seconds)


plot