HOME   LIST
‹–   –›

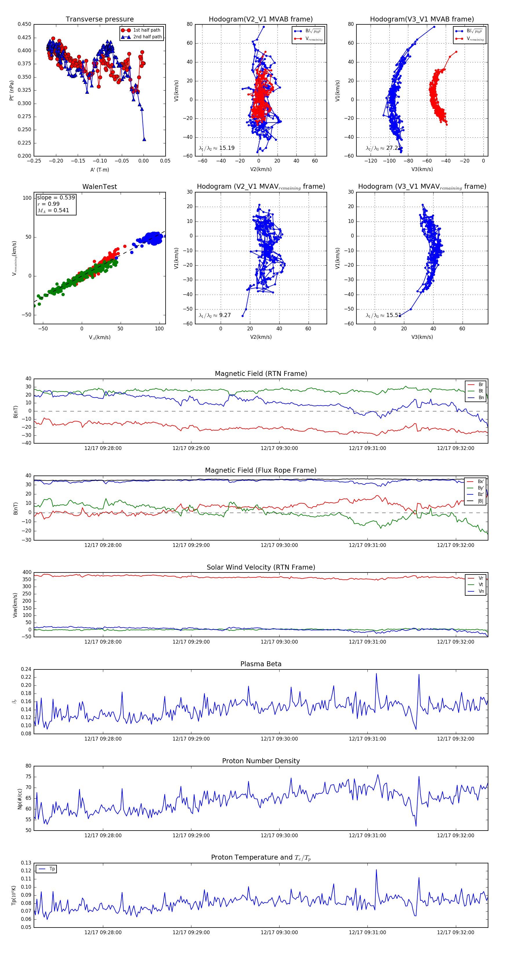
Flux Rope in 2024

Flux Rope Event 2024-12-17 09:27:13 ~ 2024-12-17 09:32:22 (310 seconds)


plot