HOME   LIST
‹–   –›

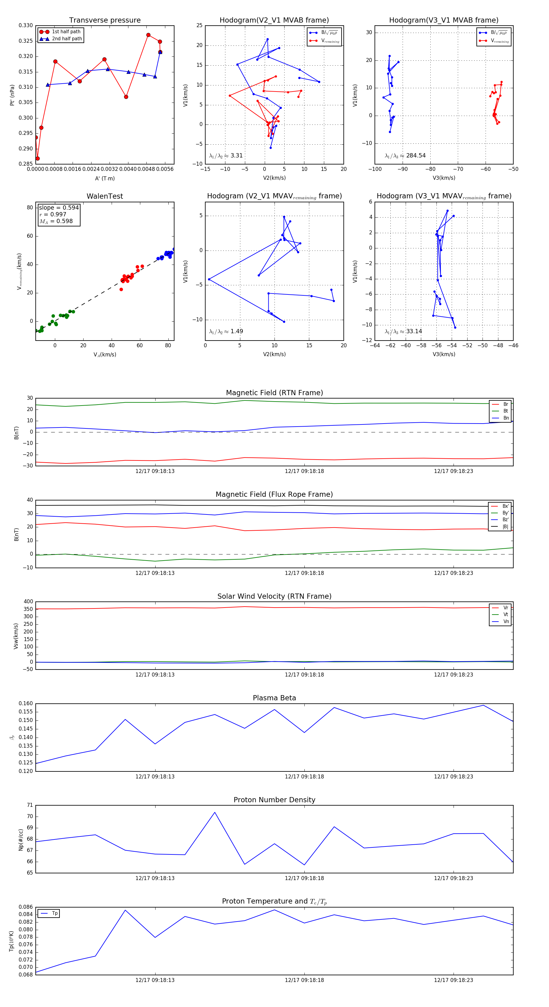
Flux Rope in 2024

Flux Rope Event 2024-12-17 09:18:09 ~ 2024-12-17 09:18:25 (17 seconds)


plot