HOME   LIST
‹–   –›

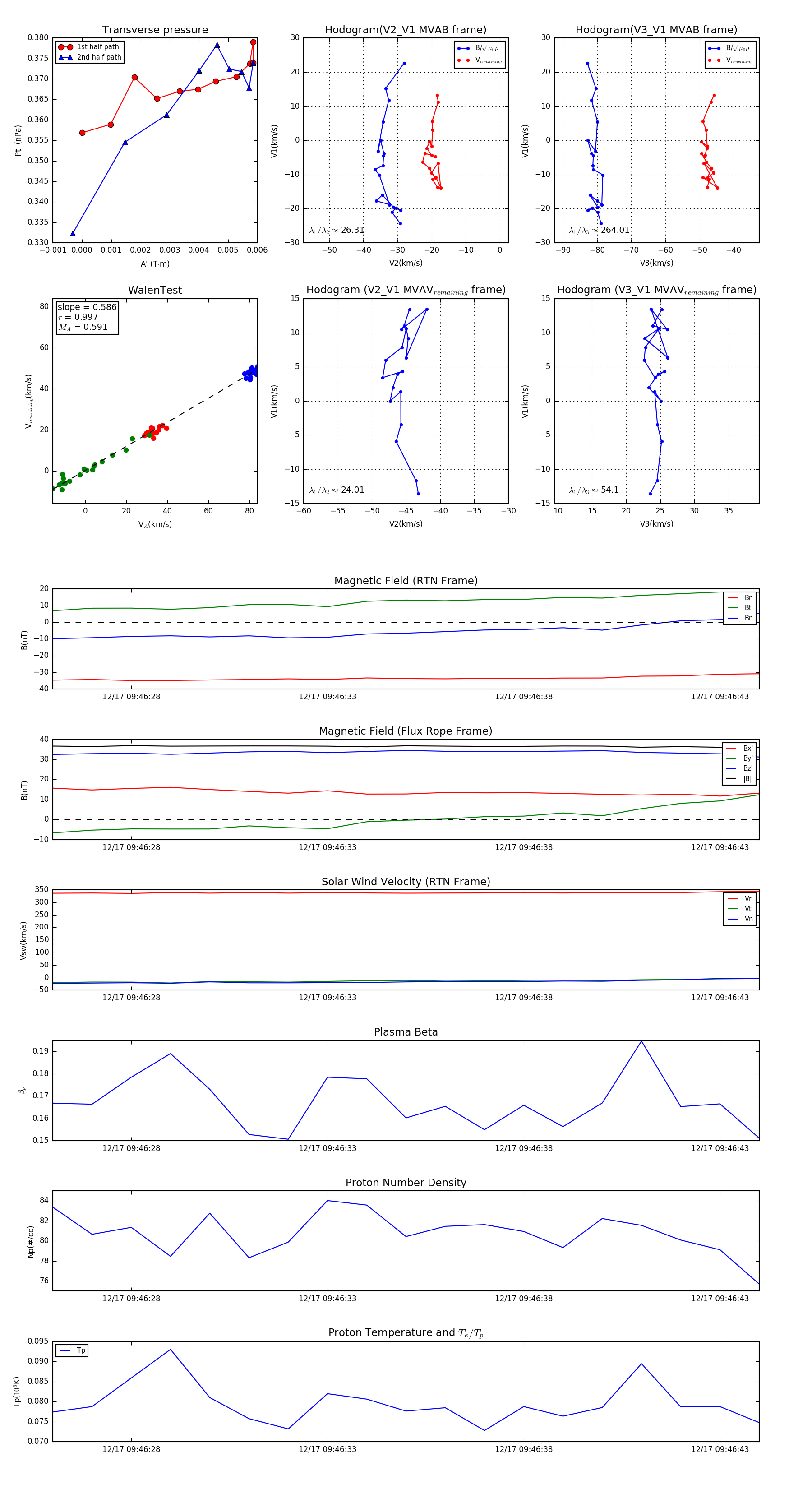
Flux Rope in 2024

Flux Rope Event 2024-12-17 09:46:26 ~ 2024-12-17 09:46:44 (19 seconds)


plot