HOME   LIST
‹–   –›

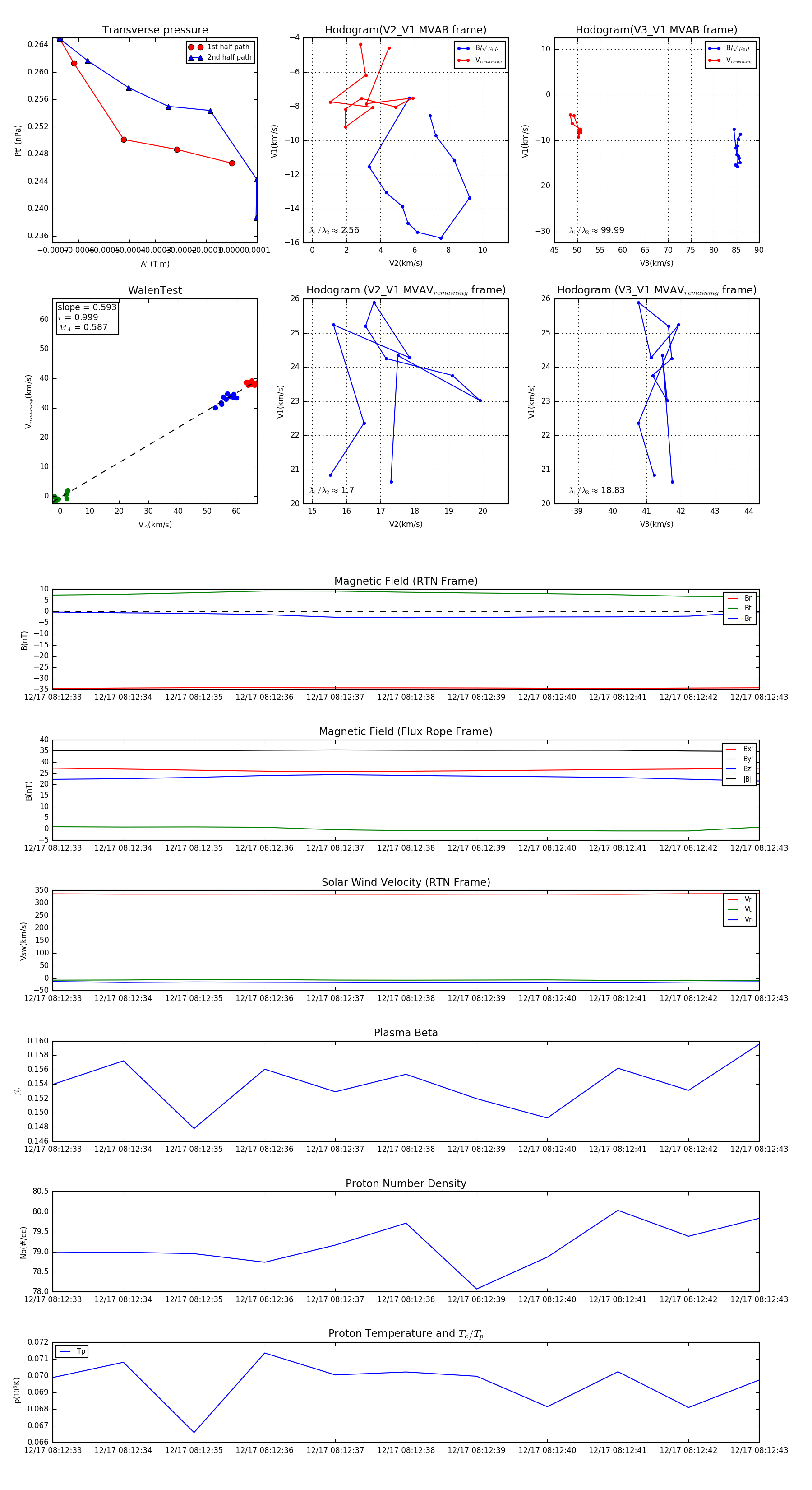
Flux Rope in 2024

Flux Rope Event 2024-12-17 08:12:33 ~ 2024-12-17 08:12:43 (11 seconds)


plot