HOME   LIST
‹–   –›

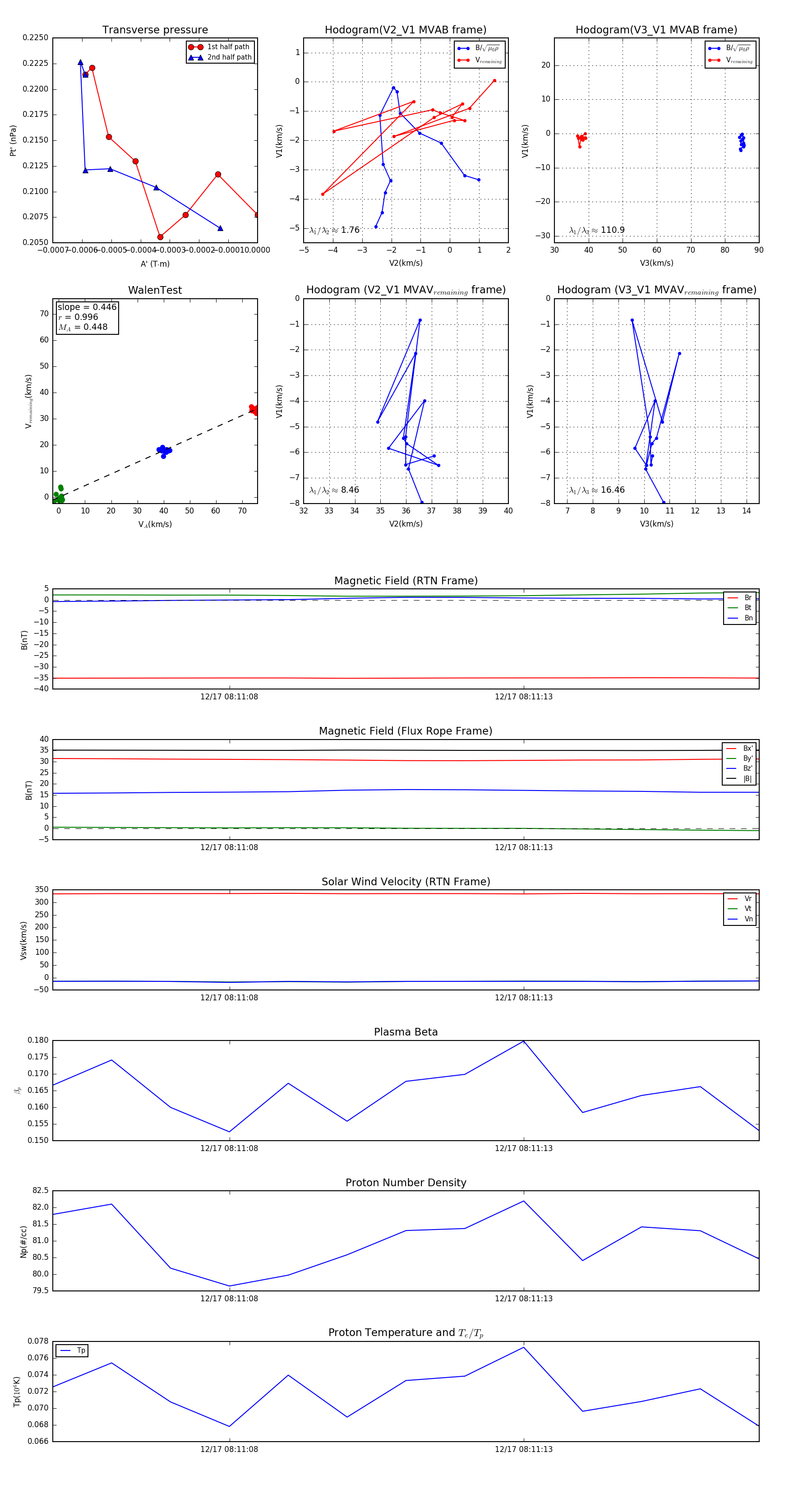
Flux Rope in 2024

Flux Rope Event 2024-12-17 08:11:05 ~ 2024-12-17 08:11:17 (13 seconds)


plot