HOME   LIST
‹–   –›

Flux Rope in 2024

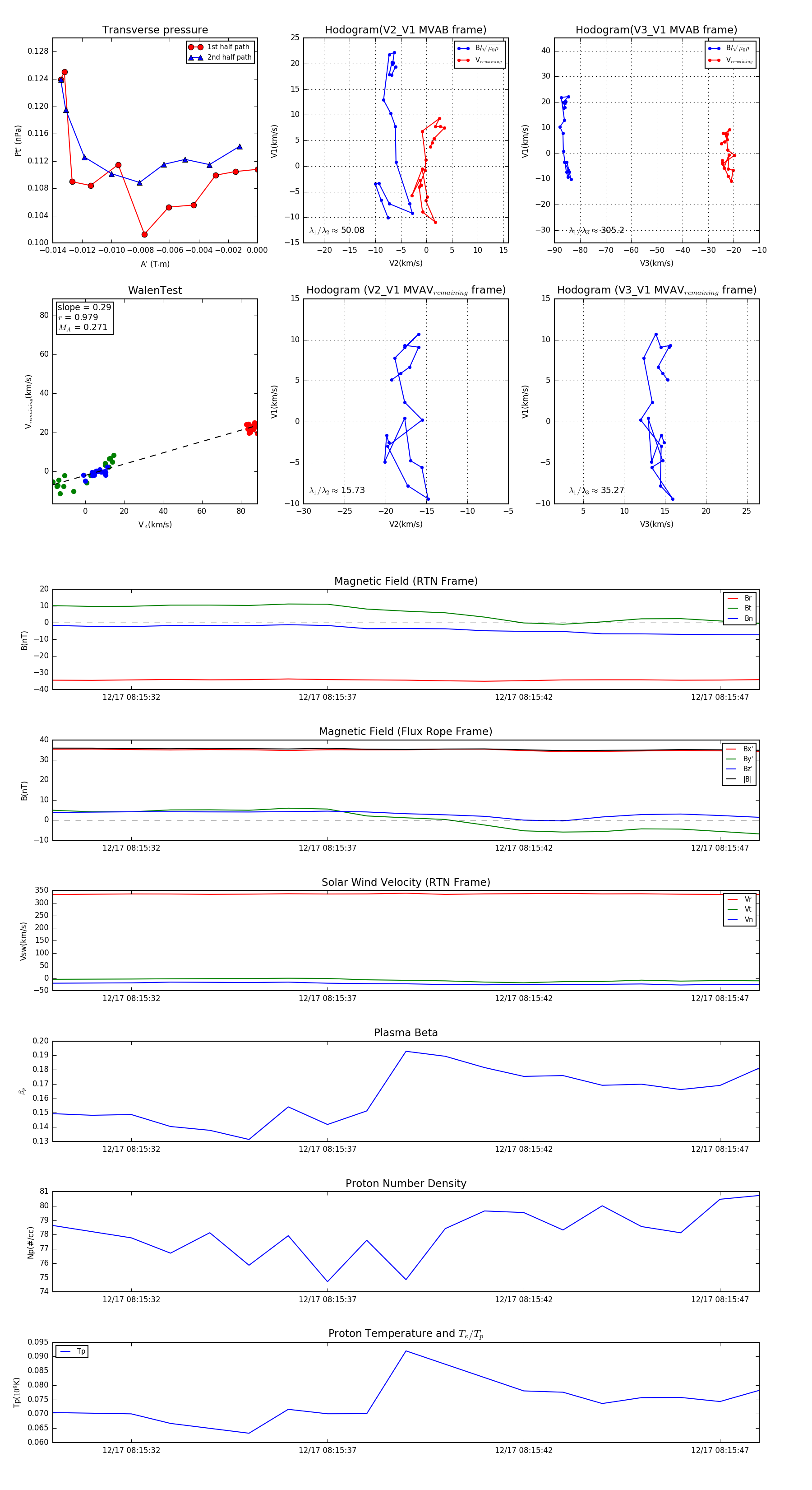
Flux Rope Event 2024-12-17 08:15:30 ~ 2024-12-17 08:15:48 (19 seconds)


plot