HOME   LIST
‹–   –›

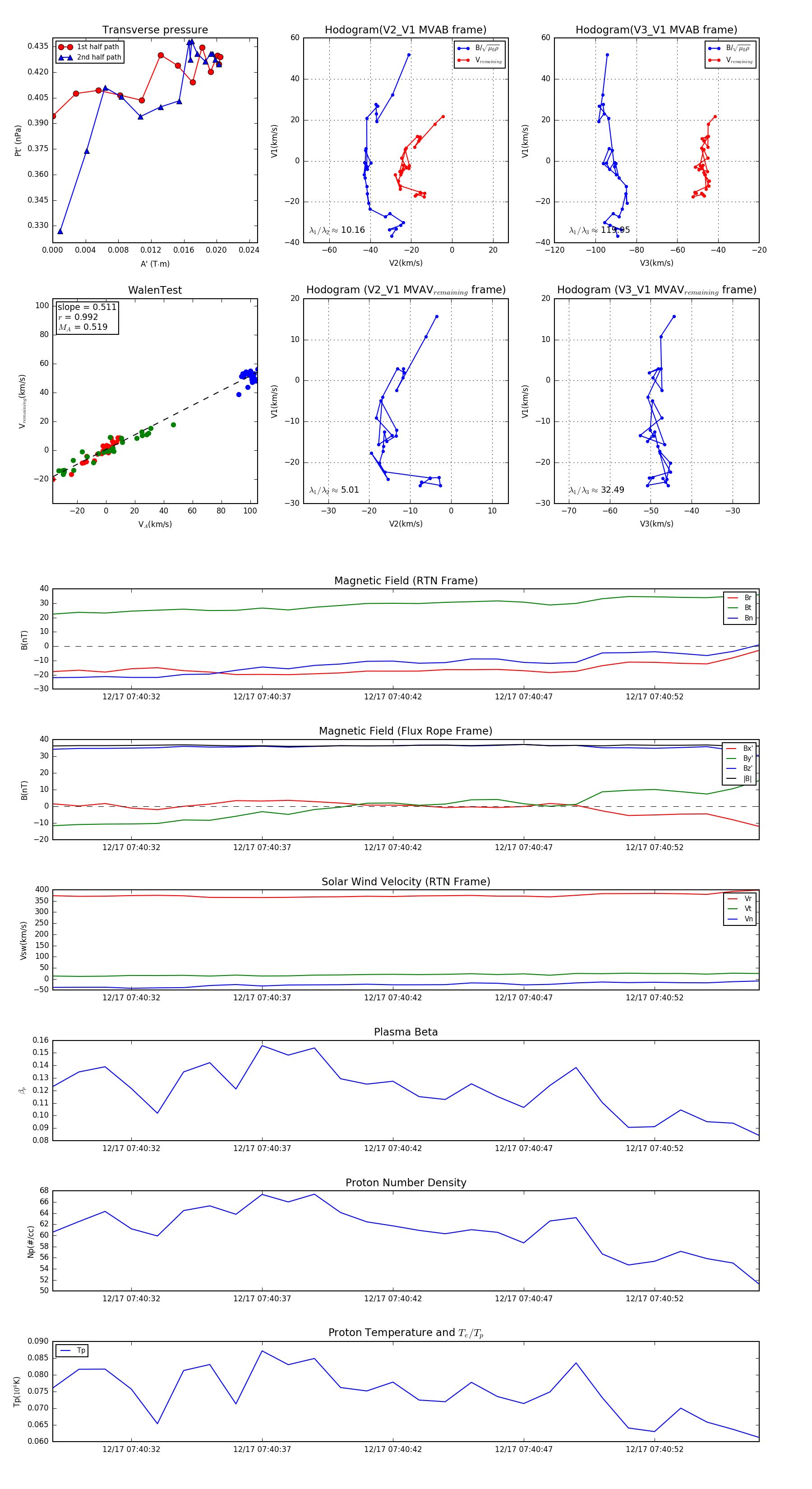
Flux Rope in 2024

Flux Rope Event 2024-12-17 07:40:29 ~ 2024-12-17 07:40:56 (28 seconds)


plot