HOME   LIST
‹–   –›

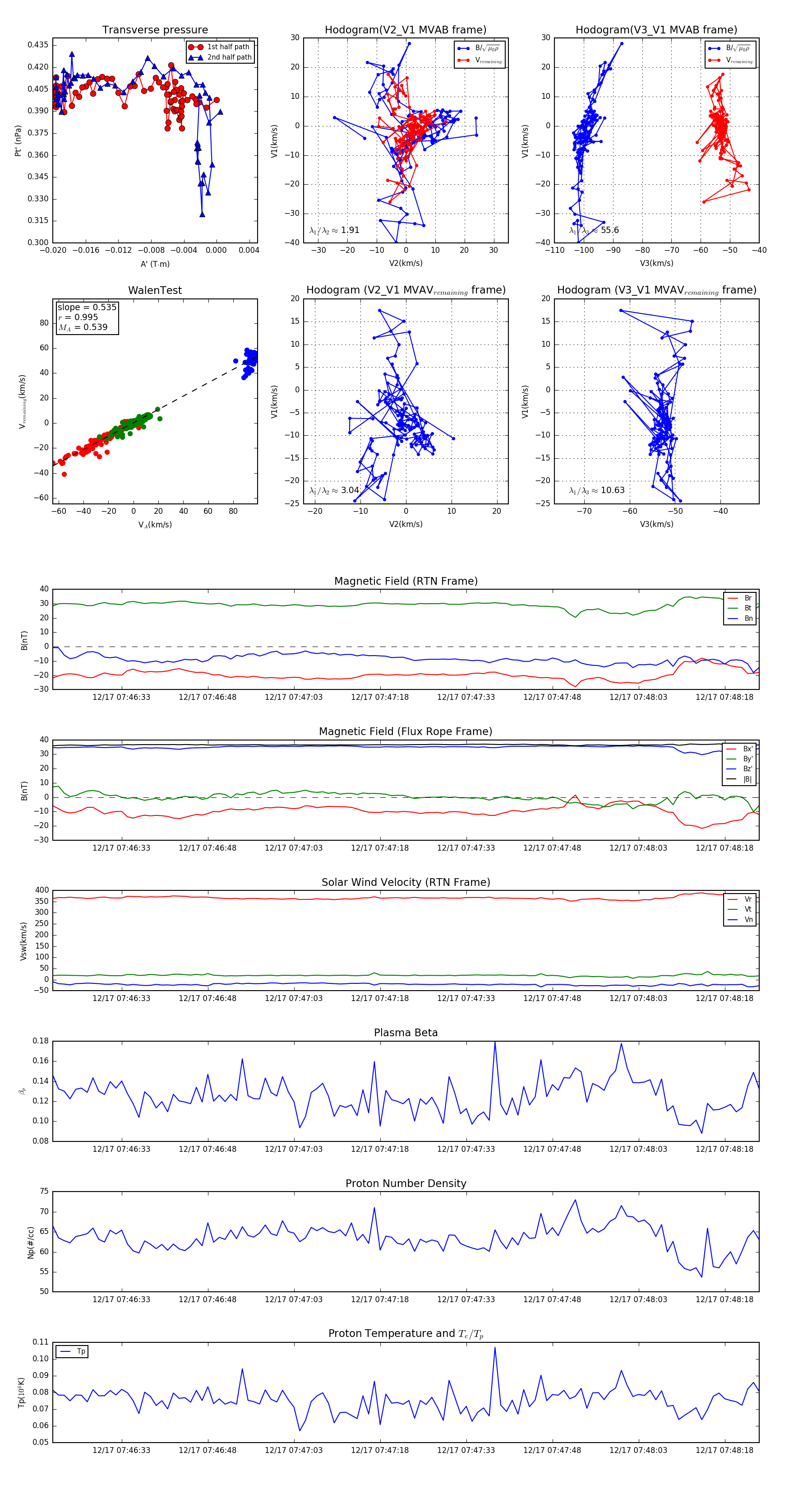
Flux Rope in 2024

Flux Rope Event 2024-12-17 07:46:21 ~ 2024-12-17 07:48:24 (124 seconds)


plot