HOME   LIST
‹–   –›

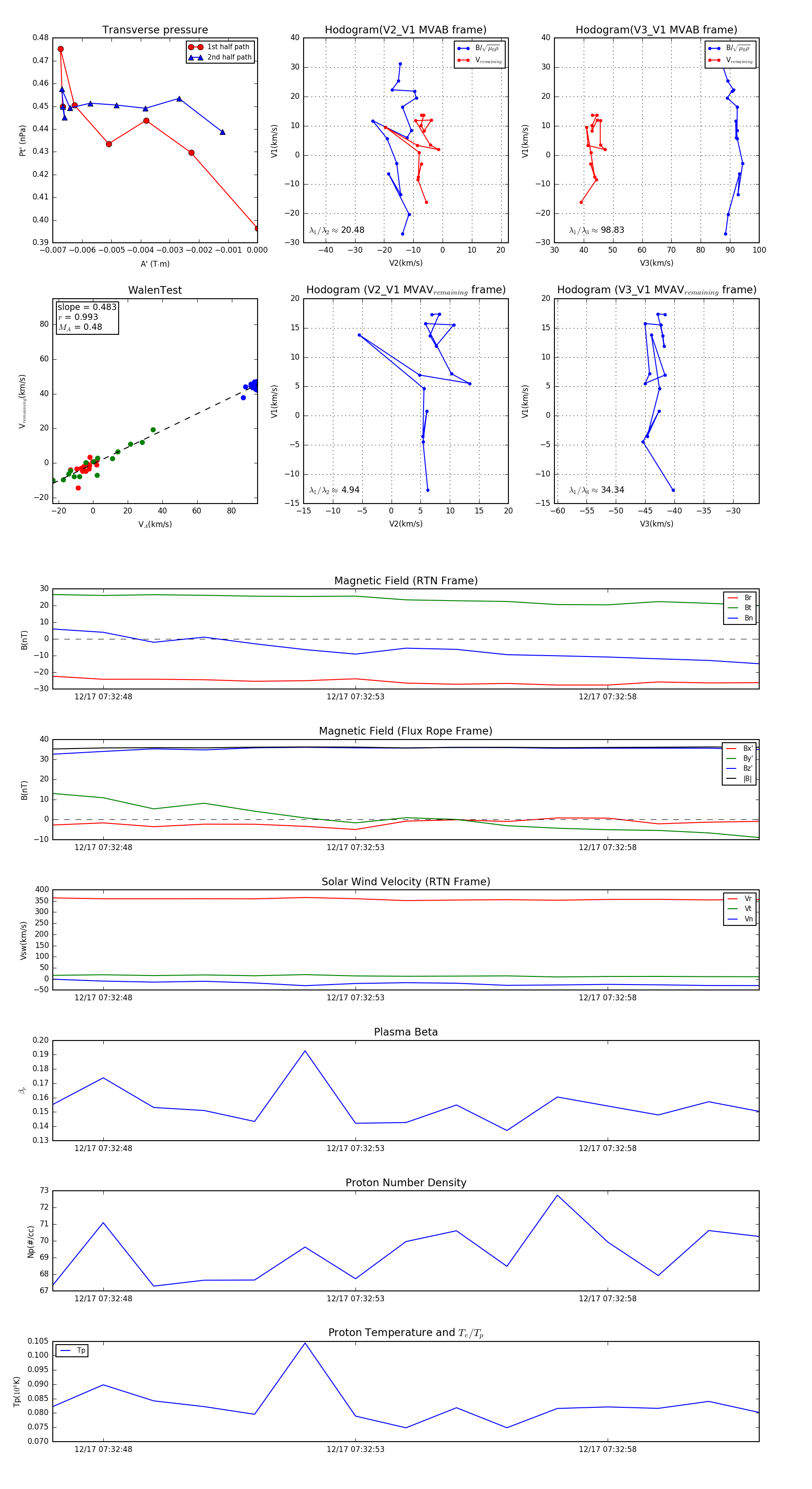
Flux Rope in 2024

Flux Rope Event 2024-12-17 07:32:47 ~ 2024-12-17 07:33:01 (15 seconds)


plot