HOME   LIST
‹–   –›

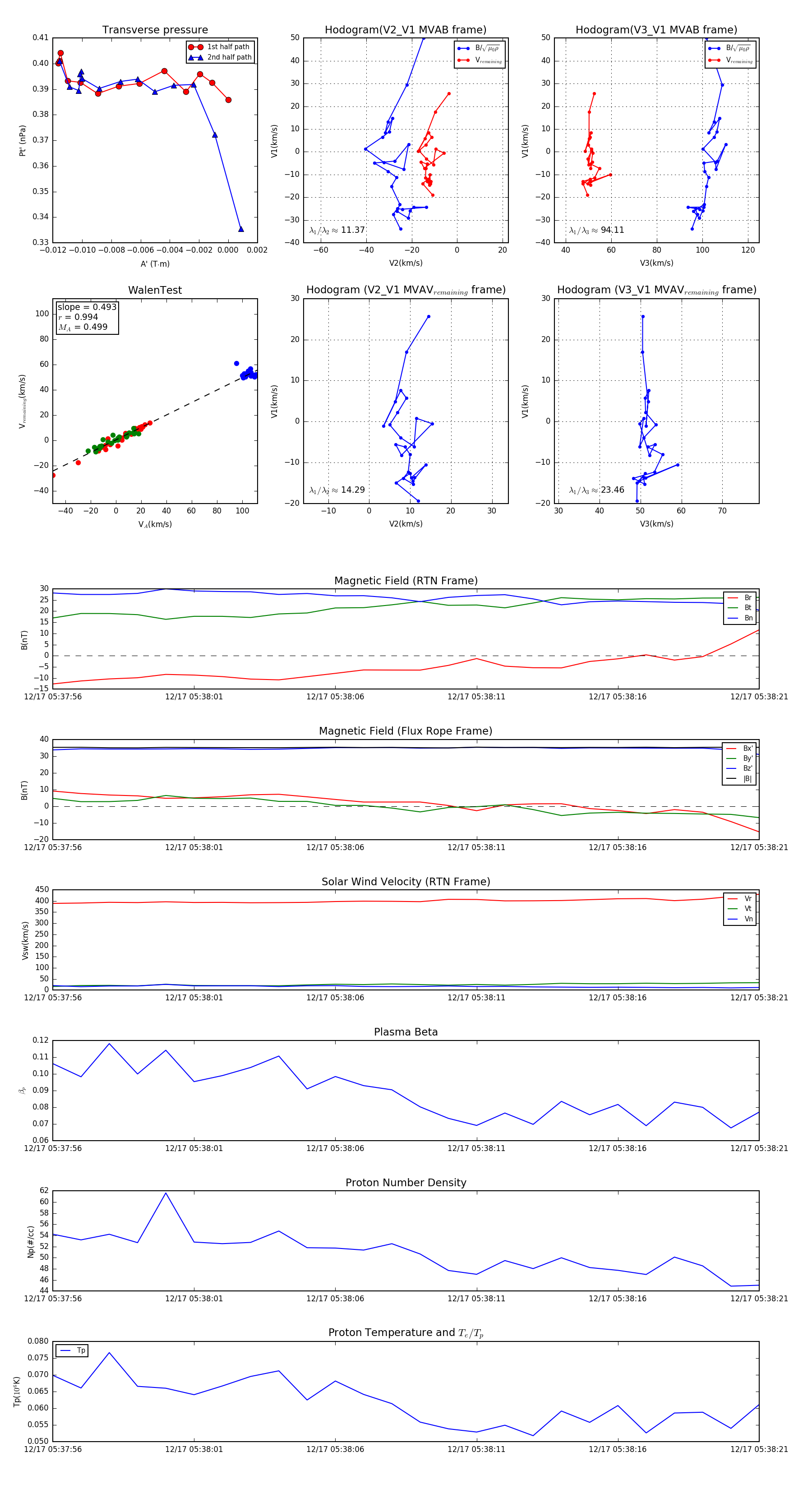
Flux Rope in 2024

Flux Rope Event 2024-12-17 05:37:56 ~ 2024-12-17 05:38:21 (26 seconds)


plot