HOME   LIST
‹–   –›

Flux Rope in 2024

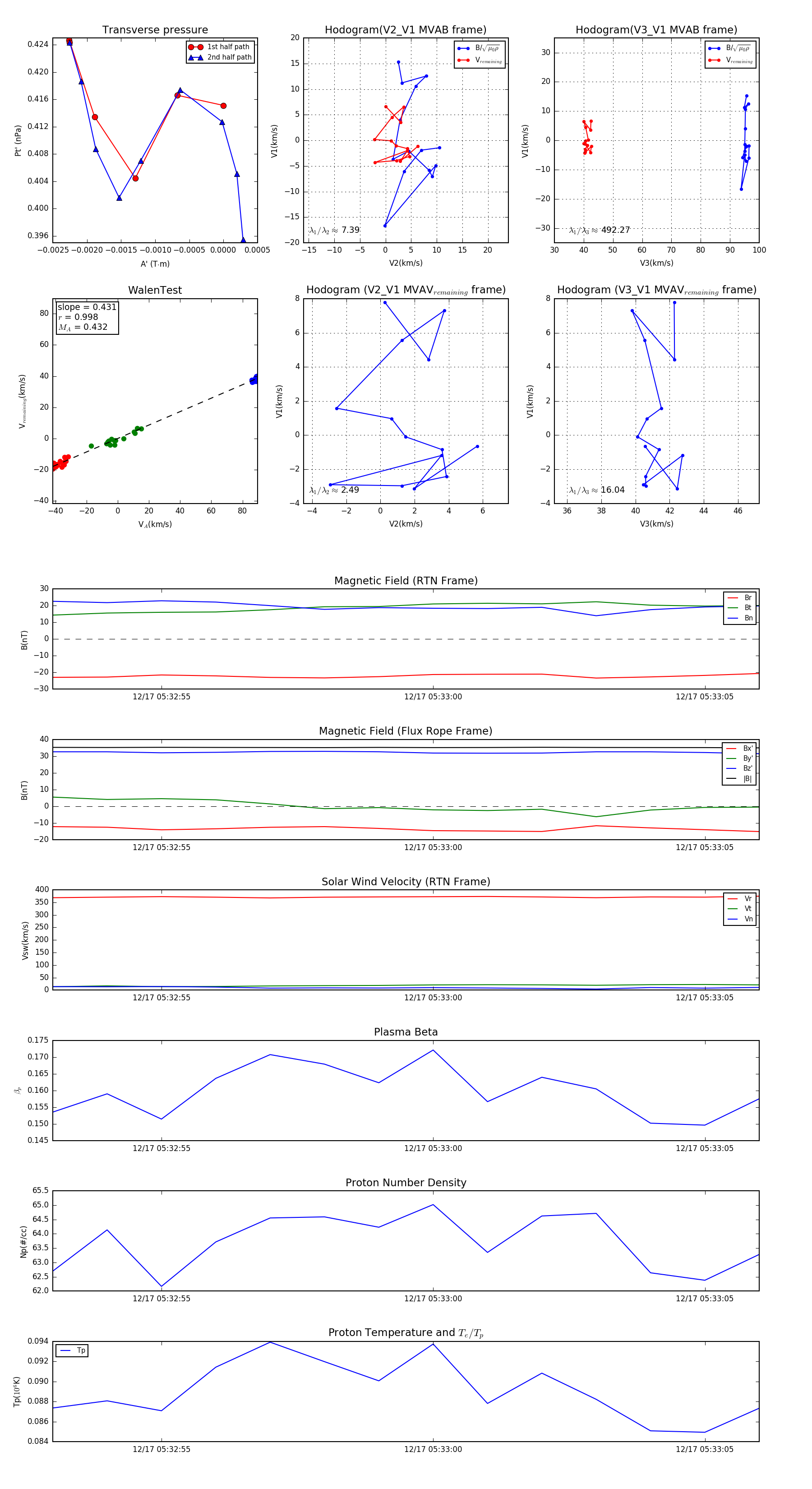
Flux Rope Event 2024-12-17 05:32:53 ~ 2024-12-17 05:33:06 (14 seconds)


plot