HOME   LIST
‹–   –›

Flux Rope in 2024

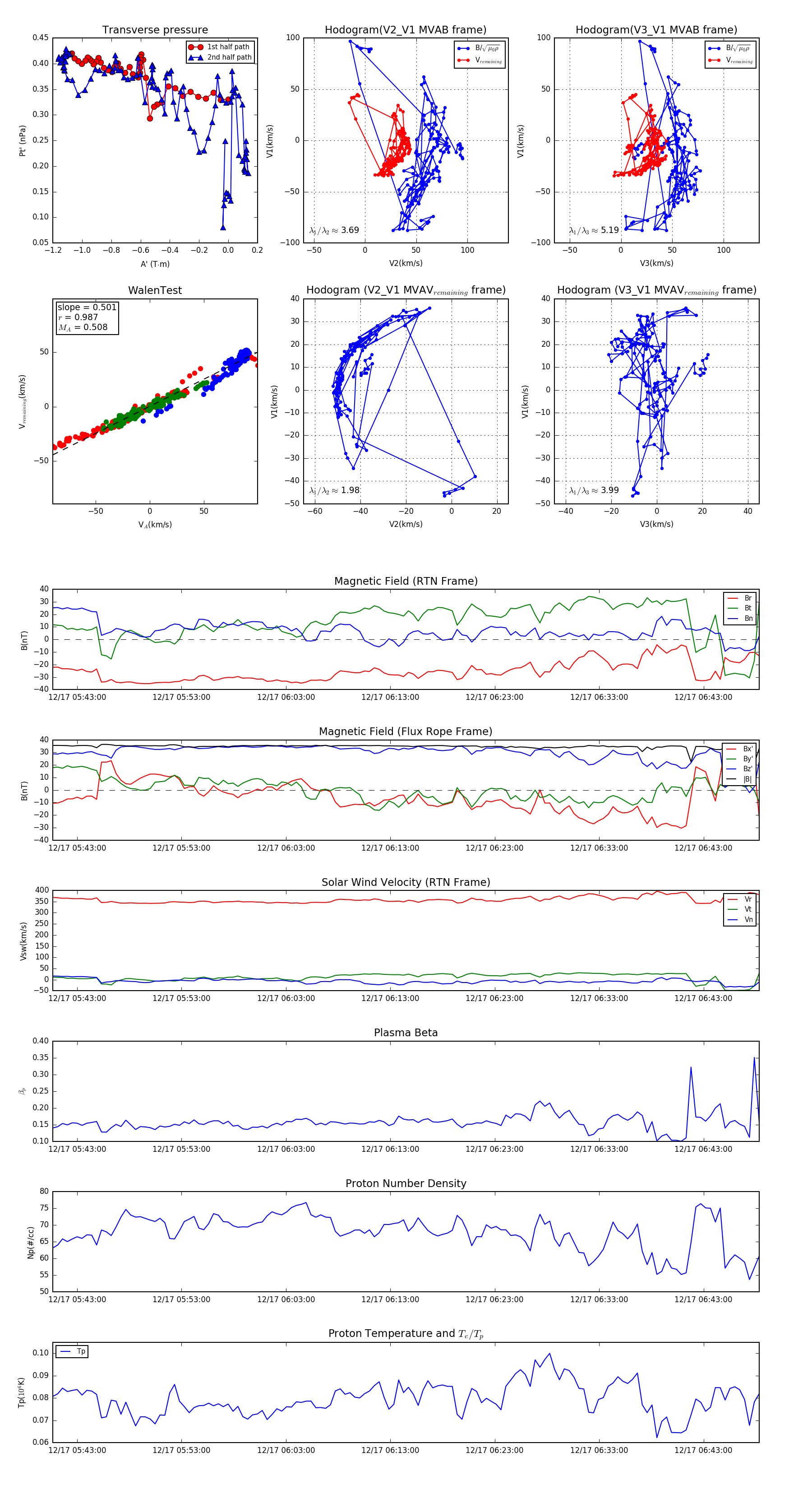
Flux Rope Event 2024-12-17 05:40:40 ~ 2024-12-17 06:48:20 (4061 seconds)


plot