HOME   LIST
‹–   –›

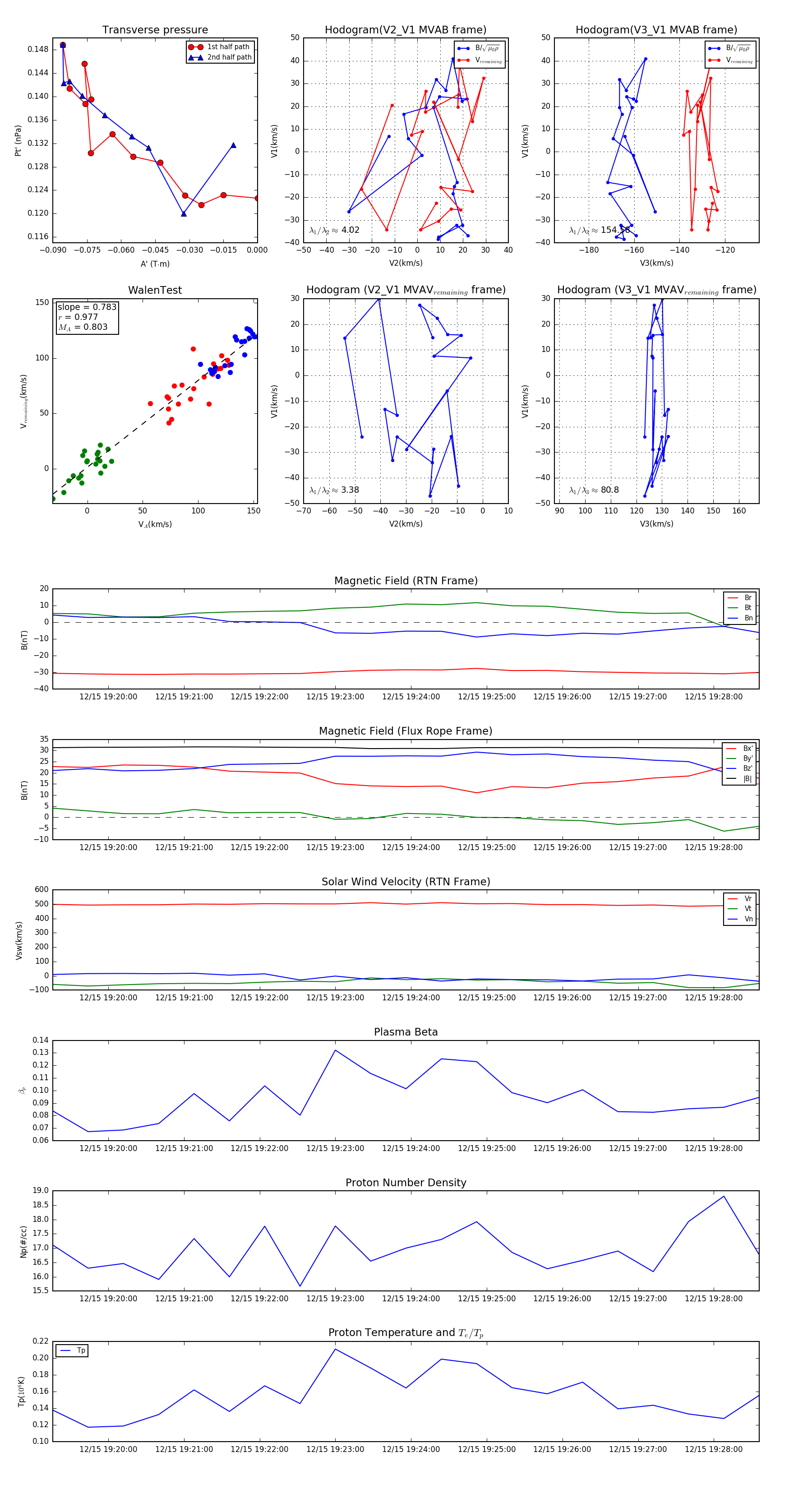
Flux Rope in 2024

Flux Rope Event 2024-12-15 19:19:16 ~ 2024-12-15 19:28:36 (561 seconds)


plot